最终幻想15全武器收集攻略 最终幻想15武器收集大全
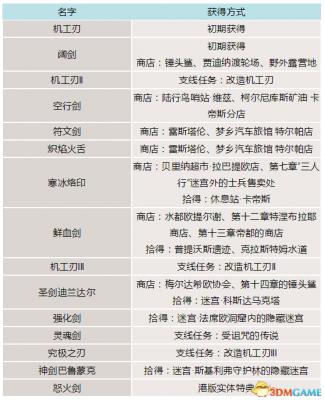
单手剑:

大剑:

布拉纳大剑:

钢铁公爵:

统驭者:

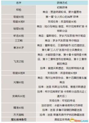
长枪:

龙骑兵长枪:

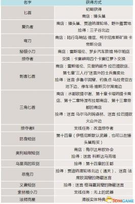
短剑:

复仇者:

刺客匕首:


三角匕首:

恶鬼刃:

乌里克双剑:
乌里克的双剑,即《最终幻想15 王者之剑》中男主角尼克斯·乌里克所使用的武器,想要获得这把武器,就必须在第十四章回到王都(通过安布拉来选择“回到现代”也可以),之后挑战伊芙利特两种形态,击杀伊芙利特之后,任务会更新为乘坐王城电梯上楼,乘坐电梯上楼之后再乘坐电梯下楼,回到伊芙利特曾经所在的广场,此时广场会出现两个恶狼铁兵。

干掉两个红巨人继续往回走,通过地下通道回到最开始的地图,这个地图上分布着四种敌人,分别是一个72级的伊索德之手、两个阿露雅德妮、两个纳迦王,还有一个保镖。把以上怪物全部干掉之后,回到伊索德之手的位置,会出现一只82级的异常预言者,把它干掉之后地上可以在地上拾得“乌里克的双剑”。


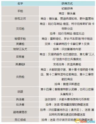
枪械:

灾厄枪:

地狱三头犬:

超级麦格农:

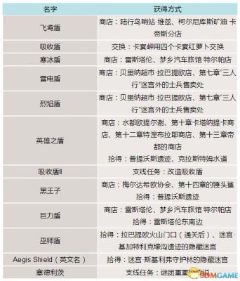
盾:

巨力盾:

巫师盾:

机械武器:

生化喷射器:

引力波:

爆裂声波:

破坏钻头:








