• 磊哥游戏网,好玩的手机游戏、单机游戏博物馆
  • 最新游戏
  • 手机版
登录注册
  • 首页
  • 手机游戏
    • 休闲
    • 角色
    • 动作
    • 卡牌
    • 策略
    • 射击
    • 体育
    • 音乐
    • 养成
    • 格斗
    • 回合
    • 即时
    • 手游辅助
    • H5手游
    • BT手游
    • 热门app
    • 街机
    • 其他游戏
  • 单机游戏
    • 角色扮演
    • 射击游戏
    • 动作冒险
    • 即时战略
    • 战棋策略
    • 赛车竞速
    • 体育竞技
    • 格斗游戏
    • 模拟经营
    • 恋爱养成
    • 解迷游戏
    • 休闲益智
    • 塔防游戏
    • 桌面棋牌
    • 正版单机
    • PC模拟器
    • 其他游戏
  • 游戏攻略
  • 游戏排行榜
当前位置:首页 > 游戏攻略 > 恐怖黎明1002版有哪些更新

恐怖黎明1002版有哪些更新

时间:2023-03-20 08:09:59 来源:网络 发布:手游网 浏览:14次

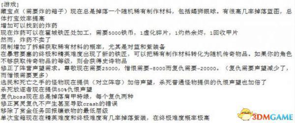
恐怖黎明 1002版更新内容一览 1002版有哪些更新

职业就动了战士和爆破,其他没有改动。



点击进入3DMGAME《恐怖黎明》游戏论坛专区

  • 上一篇:恐怖黎明 新版炸箱子地图位置分享 炸箱子推荐地点
  • 下一篇:全境封锁 刷材料BUG用法视频教程 怎么刷橙装材料
相关推荐
  • 《骑马与砍杀2:领主》多人游戏指南 多人游戏全职业图鉴
  • 《生化危机3:重制版》地狱难度S评价视频流程 地狱难度速通视频攻略
  • 《骑马与砍杀2》战斗日志查看方法分享
  • 《骑马与砍杀2》主角自动战斗方法分享
  • 《酷派忍者》全流程视频 全收集攻略
  • 《骑马与砍杀2》背盾牌作用介绍
  • 《骑马与砍杀2》预瞄快速射击方法分享
  • 《骑马与砍杀2》ALT键妙用介绍
  • 《骰子地下城》霹雳火成就攻略
  • 《骰子地下城》柳条人成就攻略
评论
评论
发 布

热门攻略
更多>
  • 2020适合长期玩的手游有哪些
  • DNF破极兵刃是多少级技能
  • 我的起源牧场宠物怎么繁殖
  • 光遇雪花斗篷多少钱
  • 时空中的绘旅人怎么邀约
  • 光遇龙骨发型怎么获得
  • 魔兽世界怀旧服佐拉虫巢侦查报告任务怎么做
  • 和平精英战斗中累计换上10件不同的时装任务怎么做
  • 明日之后彩虹独角兽怎样获得
  • 有哪些上线送满V的rpg手游
游戏推荐
更多>
  • Twitter官网版下载最新v3.2

    Twitter官网版下载最新v3.2

  • 推特官方安卓版v3.0

    推特官方安卓版v3.0

  • instagram正版v5.0

    instagram正版v5.0

  • instagram加速版v3.9

    instagram加速版v3.9

  • 追韩剧app下载

    追韩剧app下载

  • 毒舌影视免费版app

    毒舌影视免费版app

  • 番茄影视大全app

    番茄影视大全app

  • 天使之路ios版

    天使之路ios版

  • 贝比岛ios版

    贝比岛ios版

网站备案/许可证号:桂ICP备2021008676号-4

关于我们 联系我们 版权声明 最近更新 2023游戏排行榜

Copyright © 2012-2023 磊哥游戏网 All rights reserved 版权所有

健康游戏忠告:抵制不良游戏 拒绝盗版游戏 注意自我保护 谨防受骗上当 适度游戏益脑 沉迷游戏伤身 合理安排时间 享受健康生活