战国无双4-2 图文全攻略 教程及全章节任务流程攻略
【3DM攻略站】《战国无双4-2》图文全攻略,系统教程及全章节任务流程攻略(UCG编辑整合版)
制作:枫红一刀流

游戏名称:战国无双4-2
英文名称:SAMURAI WARRIORS 4-II
游戏类型:动作冒险类(ACT)游戏
游戏制作:KOEI TECMO GAMES CO., LTD.
游戏发行:KOEI TECMO GAMES CO., LTD.
游戏平台:PC
发售时间:2015年9月29日
最低配置需求:
系统: Windows® Vista, Windows® 7, Windows® 8, Windows® 8.1
处理器: Core2 DUO 2.4GHz or better
内存: 1 GB RAM
显卡: 640*480分辨率或以上,支持多色彩
DirectX: Version 9.0c
网络:可用网络连接
硬盘: 11 GB available space
声卡: DirectX 9.0c over
推荐配置需求:
系统: Windows® Vista, Windows® 7, Windows® 8, Windows® 8.1
处理器: Core i7 860 better
内存: 2 GB RAM
显卡: 1280*720分辨率或以上,支持真实色彩
DirectX: Version 9.0c
网络: 可用网络连接
硬盘: 11 GB available space
声卡: DirectX 9.0c over
游戏简介

《战国无双4-2》(Samurai Warriors 4 II)是由光荣•特库摩(Koei Tecmo)制作并发行的一款动作游戏,它是《战国无双4》的资料片,但与以往的资料片不同,它并非像《猛将传》一样的资料片或续作,而是与4代相比有了不少的改变和进化,它从全新的角度来讲述游戏的故事。并且,井伊直政这个历代的大众脸终于咸鱼翻身,成为最帅气的主角。
本作中无限城模式回归,并且添加了其他很多的新要素和著名战役,更具有挑战性。
PS平台于2015年2月11日发售,PC平台于2015年9月29日发售。
游戏操作
控制角色移动:W/S/A/D
普通攻击:J
重攻击/高速攻击:I
无双攻击:L
跳跃/spirit charge:M
猛轰/格挡:shift
呼唤马匹:/
特殊技能:O
切换小地图:.
控制摄像头:F/H/T/G
菜单:F1
切换角色:,
爆发:R
切换技能:1/3
使用技能:Q
切换指令:2
逃离:K
一:系统教程(转自UCG)










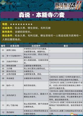
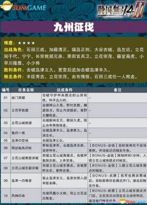
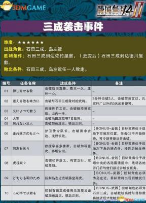
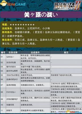
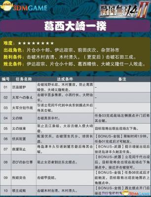
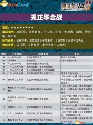
无双演武全任务攻略(转自UCG)
新星之章





绊之章





反逆之章





情爱之章





理想之章





好敌手之章





主从之章





大树之章





贤人之章





忠节之章





约束之章





盟友之章





百花缭乱之章





奖杯列表

本攻略至此完结,多谢关注。
已完结!







