磊哥游戏网,好玩的手机游戏、单机游戏博物馆
最新游戏
手机版
登录
注册
首页
手机游戏
休闲
角色
动作
卡牌
策略
射击
体育
音乐
养成
格斗
回合
即时
手游辅助
H5手游
BT手游
热门app
街机
其他游戏
单机游戏
角色扮演
射击游戏
动作冒险
即时战略
战棋策略
赛车竞速
体育竞技
格斗游戏
模拟经营
恋爱养成
解迷游戏
休闲益智
塔防游戏
桌面棋牌
正版单机
PC模拟器
其他游戏
游戏攻略
游戏排行榜
当前位置:
首页
>
游戏攻略
>
《艾尔登法环》材料怎么获得?全材料获得方法分享
《艾尔登法环》材料怎么获得?全材料获得方法分享
时间:2023-03-20 12:55:28
来源:网络
发布:
手游网
浏览:11次
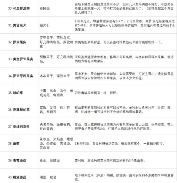
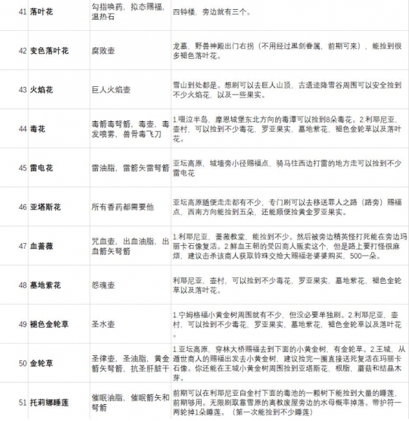
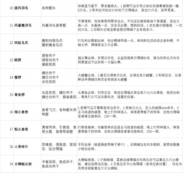
艾尔登法环中的材料非常多,你需要用这些材料来制作各种各样的道具,下面就给大家带来艾尔登法环全材料获得方法分享,感兴趣的小伙伴一起来看看吧,希望能帮助到大家。
全材料获得方法分享
相关推荐
《骑马与砍杀2:领主》多人游戏指南 多人游戏全职业图鉴
《生化危机3:重制版》地狱难度S评价视频流程 地狱难度速通视频攻略
《骑马与砍杀2》战斗日志查看方法分享
《骑马与砍杀2》主角自动战斗方法分享
《酷派忍者》全流程视频 全收集攻略
《骑马与砍杀2》背盾牌作用介绍
《骑马与砍杀2》预瞄快速射击方法分享
《骑马与砍杀2》ALT键妙用介绍
《骰子地下城》霹雳火成就攻略
《骰子地下城》柳条人成就攻略
评论
评论
发 布
热门攻略
更多>
2020适合长期玩的手游有哪些
DNF破极兵刃是多少级技能
我的起源牧场宠物怎么繁殖
光遇雪花斗篷多少钱
时空中的绘旅人怎么邀约
光遇龙骨发型怎么获得
魔兽世界怀旧服佐拉虫巢侦查报告任务怎么做
和平精英战斗中累计换上10件不同的时装任务怎么做
明日之后彩虹独角兽怎样获得
有哪些上线送满V的rpg手游
游戏推荐
更多>
Twitter官网版下载最新v3.2
推特官方安卓版v3.0
instagram正版v5.0
instagram加速版v3.9
追韩剧app下载
毒舌影视免费版app
番茄影视大全app
天使之路ios版
贝比岛ios版