闪电战3怎么调中文(闪电战3如何改中文)
写在前面:关于“人海战术”等一些问题,网上争论不休。与其陷入毫无益处的相互攻击,不如听听专家的话。因此,小编特邀一位好友——研究战史数十年的专家董旻杰老师撰写本文,为大家做一个参考。
然而,令我无力的是,网上的评论,大多是“开篇一张图,其余全靠编”,尤其是关于“人海战术”,出现太多真假参半的“军迷”。今天我就稍微得罪一下,尽我所能,做一个简单的科普
第一个事实:真实的长津湖,有过密集冲锋
首先我想问一下各位:你们真的懂我军的战术原则吗?用我一位军迷朋友的话说就是:“幸运的是,很多人知道了三三制;不幸的是,他们就知道个三三制!”
网友口中的战术原则,实际上是一点两面、三三制、三猛、四快一慢、四组一队、三种情况三种打法——这六大战术原则。掰开了说我可以写一本书,这里只能简单介绍:
一点两面:进攻时只攻一点,集中兵力重点攻击,打开突破口。两面是指只在两面部署兵力,不做四面包围,但具体情况要具体分析安排,可以“点中有面,面中有点”。
三三制:步兵班编为3~4战斗小组,每组3~4人,攻击时以战斗小组为单位,相互支援相互掩护,呈三角队形冲锋,间隔以一发炮弹不能同时杀伤3人为标准。优点是队形疏散,相互掩护,减少伤亡。
三猛:猛打、猛冲、猛追。
四快一慢:准备要快,前进要快,扩张战果要快,追击要快。总攻开始时间要慢。快很好理解,果敢快速毫不犹豫;慢指的是战前侦察,部队动员士气,恢复体力要做到位,不打无准备之仗。
四组一队:以连为单位,设火力组、突击组、爆破组、支援组,合起来组成突击队。
三种情况三种打法:敌人守:要完成一切准备工作再攻击;敌人要退不退:先将敌人围起来,围而不攻或骚扰性攻击,缠住敌人不让他跑掉,准备好了再歼灭;敌人退:什么都不要怕,猛追。
这些战术是解放战争时期,四野的林彪总结出来的经验、提出的新战法,具有极高的战术价值。为了迅速推广还编成歌曲让不识字的战士传唱,部队经过一段时间的整训后在战场上就能娴熟运用,极大地提高了部队的整体战术素养。
然而,参加长津湖战役的是隶属于第三野战军的9兵团,三野有没有全面学习和推广四野的战术和打法呢?

网上很多军迷会拿这张图来证明:志愿军进攻时,可以很清晰地观察到三三制的战术队形,但是,没有证据表明,这张图就是9兵团部队。
目前,也没有显著证据证明,在那个年代,六大战术原则在全军得到了全面学习和使用,9兵团应该有部分参考和使用,但未全面采用。例如20军在长津湖战后初步总结时,提到“集中火力与兵力分出主次要方向,并强调执行分割包围渗透敌人心膛的部队是最勇敢顽强的部队”。27军则在战役总结出点明部队对“三猛战术认识不正确,不全面,不能全面掌握运用、只掌握了一个猛冲,因此使部队增大伤亡,还未解决问题”。
从现有资料来看,由于长津湖战役是9兵团第一次正面硬刚美军最精锐部队,因此沿用了解放战争中打国军美械部队的战术。攻击部队在进攻中队形密集,蒙受了不小的伤亡。27军在进攻新兴里时,部队在狭窄的正面上组成两个攻击方向,最大限度集中兵力多梯队发起冲锋,结果在接敌过程中遭到非常猛烈的火力杀伤。
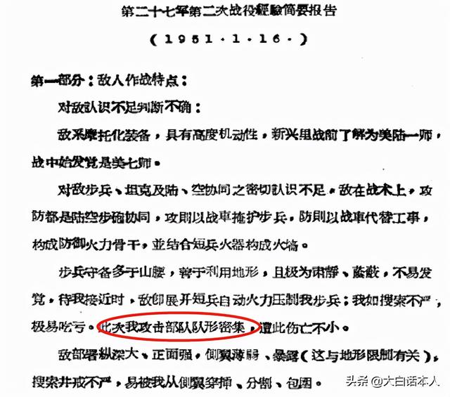
27在战后的经验总结中写道:
敌步兵守备多于山腰,善于利用地形,且极为肃静、隐蔽,不易发现。待我接近时,敌即展开自动火力压制我步兵;我如搜索不严,极易吃亏。此次我攻击部队队形密集,遭受伤亡不小。

而在战役战术方面,这份总结也进行了检讨:
我攻击部队队形密集,不善于利用地形,火力组织运用不当,前后纵深火力均较薄弱,不能压制敌人,密切与突击结合。当攻击接敌时,为敌强烈短兵火力及坦克火力所压制,我则不能发扬火力,突击力受损……
在这里,我必须再进行另外一个科普:我军的战后总结一向实事求是、简洁明了、毫不留情,自我批评的措辞之严厉甚至到了非常严苛的地步,如果没有上述问题存在,那是绝不可能这么说的。
所以,一个残酷的事实是:长津湖战役时,我军是有过密集冲锋的。否认这一点,就是否认我志愿军的伟大牺牲。
所以,有网友拿《长津湖》的截图来说电影搞“人海战术”,我认为:他们也许根本不知道“密集冲锋”这四个字,甚至达到了掩耳盗铃的程度。对此我必须要说:历史就是历史,不要病态地否认,否则,你们跟美国人有什么区别?

第二个事实:美国人日本人散布“人海战术”的无耻谣言
说完密集冲锋,我再科普一下,到底什么是人海战术。
人海战术是一种以数量和巨大的消耗换取其他方面优势的战术。进攻一方以绝对人数优势,不讲究战术战法,冲向防守一方。
而这种战术的发明人,是西方人,而不是中国人。第一次世界大战中,西线的协约国军队和德军在进攻中使用的才是真正意义上的人海战术,一次攻击就投入成千上万的部队,其结果只有尸山血海。
被我军击败过的对手都喜欢用“人海战术”来污蔑我军,仿佛他们一直在“以少打多”、“虽败犹荣”,其实这都是些宣传用的托词,谁信谁上当。
比如,约瑟夫·古尔登的《朝鲜战争:未曾透露的真相》一书中,多次描述中国军队的人数之多:“中国人遍布整个山谷,他们在若明若暗的火光中不停地冲击”、“中国人像一股激流,毫不停歇地猛打猛攻”。

而由日本陆上自卫队干部学校编写的《朝鲜战争》,索性毫不要脸地使用了“潮水般的军队”作为标题来形容志愿军。

事实上,这些都是一些遮羞之词。他们决不会承认,一支被他们称为“洗衣工”的军队,战胜了“天下无敌”的美军。
但美军自已是清楚的。他们曾经称赞志愿军有着“世界上最出色的轻步兵战术”,而真正在前线待过的贝文·亚历山大在《朝鲜:我们第一次战败》一书中承认:

“尽管有许多关于中国人采取‘人海战术’,用‘大批军队’猛攻美军阵地的说法,但使人望而生畏的不是中国人的集中进攻,而是他们的佯攻、奇袭或夜间的悄悄渗透。中国人采用成排成连的进攻作战,以优势兵力占领精心挑选的战术阵地,以便进行决定性的穿插,但这些通常是为了牵制敌人防御部队,与此同时,其他中国部队从侧翼发动进攻,并在敌后设置路障。”
所以说,军人毕竟是军人,多少还是要脸的。
而在美国版的知乎上,有人问了这样一个问题:

为什么朝鲜战争期间中国人的人海战术被认为是可靠的战术,而日本的万岁攻击被认为是糟糕的战术?
下面的评论,基本上都是在吐槽题主没有常识。而其中一个答主更是直接上手讽刺:

“人们不得不找借口或者编故事来为战争的损失辩护”
没错,说的就是你们:美国人!
第三个事实:电影就是电影
就像战争电影,在一场真实大战役的背景下,哪怕虚构一场完全不存在的战斗,这在文艺作品中并不鲜见。

我曾经问过身边的军迷朋友:“你最喜欢的战争片是哪部?”十个里面有八个回答:《拯救大兵瑞恩》。
然而问题来了:《拯救大兵瑞恩》,片中的情节与史实也相差甚远——电影里的奥马哈滩头,半小时美军就拿下来,但真实的战斗可是打了差不多一天。而片尾激烈的小镇之战,更是彻头彻尾虚构的,但为什么大家把它当作百看不厌的战争片片段?

美国人是不是用这个镜头证明:他们也是靠“人海战术”才打赢了德军?
再举个例子,《血战钢锯岭》,是近几年好莱坞少见的大手笔战争电影,片中非常著名的一个镜头,就是钢锯岭落差有5、6层楼高,近乎垂直的峭壁上,美军源源不断顺着攀爬网登上钢锯岭的场面,视觉冲击力极强。
但实际情况呢,钢锯岭峭壁,真实效果长这样,来自1945年的老照片

可以看出,这是基于真实场景的夸张与夸大,但并没有多少人对针对这个符不符合真实情况的设定指手画脚,依然在豆瓣获得了8.7分的超高评价。
现实中,我军的炮军阵列,是这样:

这样:

最多也是这样:

而在《辽沈战役》中,千炮齐鸣的场景是这样:

虽然解说词中说明这是“超出操典规定”,但事实上,真正的大战,炮阵不会这么排布,又不是阅兵……
如果你觉得这还不能说明问题,这个是《上甘岭》里的炮阵:

而说到“人海战术”,在这三部电影里的冲锋,分别是这样:

这样:

以及这样:

说一千道一万,战争电影,把画面拍成这样,目的有且只有一个:“好看”。而且,有个常识希望大家知道:真正拍摄电影的时候,特别是拍摄千军万马大场面的时候,众多的群众演员加上现场密布的炸点,跑动起来根本无暇顾及“三三制”。而如果真正稀稀拉拉的冲锋,场面又会过于不好看。换成你拍电影,你会怎么处理?
我举另外一个例子,可能大家会更直观一点:1994年版的《三国演义》,所有骑马打仗的镜头,都是有马镫的,而历史上有史可查的马镫,最早出现在五胡十六国和东晋。


看上图就知道,三国时期的骑兵,是靠双腿夹马身保持平衡的。
那么,为什么公认最经典的94版《三国演义》会犯这么低级的错误?答案也很简单:不用马镫,演员会活活摔死。
所以,说回《长津湖》,我个人觉得,观众不妨对中国电影宽容一点。
这个世界上第一部关于长津湖的电影,叫做《决不撤退》。这部电影拍摄于1952年,当时朝鲜战争还没结束,美国人就已经迫不及待拍电影美化自已了!

因为美国人深知,电影的力量是强大的。电影有着别的媒介不具备的“教育”能力。
而美国人,用了几十年的时间,用了无数的战争电影,把美国大兵的形象推广到全世界,把美国人的理念,用电影的方式强行砸进观众的脑子里。就连那部从头到尾错误百出、整部电影就是在大背景下谈狗血恋情的《珍珠港》,在豆瓣上都有8.0分!为什么我们对美国的战争片如此之宽容,对中国人自已战争片,却如此之苛刻呢?

一部战争片,尤其是这样一部大片,判断它好坏的标准是什么呢?我个人觉得,可以引用教员在延安文艺座谈会上的讲话:
一切利于抗日和团结的,鼓励群众同心同德的,反对倒退、促成进步的东西,便都是好的;而一切不利于抗日和团结的,鼓动群众离心离德的,反对进步、拉着人们倒退的东西,便都是坏的。
把“抗日”改成别的国家,一样可以完美切换。《长津湖》好不好,也可以用教员这句话来衡量。所以,如果你也有“人海战术”PTSD,那我真的要说一句:你过虑了。好好看电影,不要上了美国人宣传的当!







