正版拳皇97单机游戏(《拳皇97》正版游戏详细介绍)

一.角色基础设定
该游戏一共登场35名角色,其中大部分被分为九个队伍,每个队伍都有三个成员。队伍分别是:日本队、饿狼传说队、龙虎之拳队、怒队、超能力战士队、新女性格斗家队、金家藩队、'97特别队、新面孔队。
除了以上的参赛队伍,另外还存在个人参赛角色:八神庵、矢吹真吾,月之夜大蛇之血发狂的庵、暗黑之中大蛇之血觉醒的莉安娜、干涸大地之社、荒狂稻光之夏尔米、炎之宿命之克里斯。
玩家可选择官方设定的队伍进行对战,亦可自行选择喜爱角色组成三人队伍。游戏中的隐藏角色需通过输入相应的按键方可进行选择。其中“94Ver.京”并不作为新人物登场且不会改变角色外观,但可将草薙京的招式技能变更为《拳皇94》版本。
94Ver.京:按住开始键选择草薙京。
月之夜大蛇之血发狂的庵:按住开始键不放输入:←→←→←→+A+C
暗黑之中大蛇之血觉醒的莉安娜:按住开始键不放输入:↑↓↑↓↑↓+B+D
三天王:在选出觉醒莉安娜后,按住开始键不放输入:↑←↓→↑↓+B+C
二.队友援助
角色间存在好感度设定,在角色选择画面时可通过按住重拳键查看各角色之间的好感度,并分为黄色(微笑)、白色(普通)、红色(反感)三种状态表示。此外,好感度将会产生队友援助,队友援助需满足几个条件:两者之间的好感度不为红色;当前角色被击晕且对手体力值更多;角色位于队伍待机区域。满足条件后可按下爆气键让队友跳至舞台攻击对手。
状态 援助几率 说明
黄色 100% 下一个出场的选手不仅可继承前者遗留的能量槽,还可以额外获得一条能量槽。
白色 50% 下一个出场的选手可以继承前者遗留的能量槽。
红色 0% 下一个出场的选手无法继承前者遗留的能量槽。
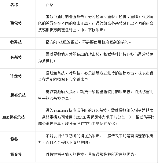
技能

三.队伍设定
日本队:草薙京、二阶堂红丸、大门五郎
饿狼传说队:特瑞、安迪、东丈
龙虎之拳队:坂崎亮、罗伯特、坂崎由莉
怒队:莉安娜、拉尔夫、克拉克
超能力战士队:麻宫雅典娜、椎拳崇、镇元斋
新女性格斗家队:神乐千鹤、不知火舞、琼
金家藩队:金甲唤、张巨汉、蔡宝奇
'97特别队:山崎龙二、布鲁·玛莉、比利
新面孔队:七枷社、夏尔米、克里斯
个人参赛者:八神庵、矢吹真吾
三天王:七枷社、克里斯、夏尔米

四.游戏模式
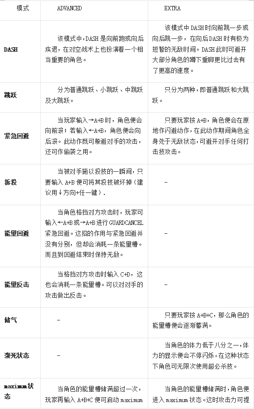
《拳皇97》提供了ADVANCED和EXTRA两种战斗模式供玩家使用,不同的战斗模式在采取相应行动时存在不同的动作与特性,其中EXTRA是对《拳皇94》、《拳皇95》系统的继承,ADVANCED则是《拳皇96》新登场的战斗模式。玩家需在角色选择前进行相应的战斗模式选择方可进行队伍角色选择。


在《畅玩空间》搜索:拳皇97 即可开始游戏
畅玩空间:支持手机/计算机/联机
玩家Q交流群:823768850
直接开玩:http://play.wo1wan.com/nextgame/mob
畅玩空间官网:www.wo1wan.com







