邪月魂环搭配最强输出分享(魂师对决邪月玩法全攻略)
今天的攻略是我们魂师图鉴系列攻略的第二篇,维一也是选择了在目前版本中最为炙手可热的输出主c邪月来作为本篇攻略的主角,客观说邪月这位敏攻系魂师不管是在长图打伤害还是短图一刀切上都有着非常优秀的发挥,总体的泛用度和效果都是非常不错的,因此今天我们有关邪月的全解攻略也会给大家带来他在各个副本中的具体玩法与组队配置,希望能给大家一些帮助。
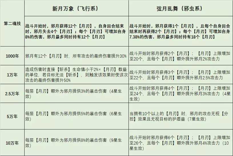
首先我们来看邪月的4个魂环技能:

首先是邪月的第1魂环技能,这2个技能有以下几点可以值得关注:
首先【残月连斩】最大的特点就是在击杀敌人后可以获得新的回合,并且在新的回合中邪月可以免消耗释放【残月连斩】,因此在部分特殊副本中(例如变异兽群活动),邪月便可以在战斗的前两波使用【残月连斩】来积累【月刃】数量,从而在第三波敌人来临时可以实现一波4技能【狂刃屠戮】的极致爆发
其次【月轮飞刃】这个技能最大的特点就是可以额外获得【月刃】数量,因此在如世界悬赏等长图作战中,利用工具人使敌人先行陷入【重伤】状态,邪月再利用【月轮飞刃】进行攻击则可以1回合内获得5个【月刃】(攻击【重伤】敌人的2个,未击杀时的1个,自身回合结束时的2个),而算上邪月在进入战斗时可以获得4个【月刃】,因此邪月可以最快在4回合内获得24个【月刃】,从而实现4技能【狂刃屠戮】的爆发要求
邪月的两个第1魂环技能各有千秋,在不同战斗环境下需要配置不同的技能,所以这也是邪月能适应各式各样战斗环境的最大原因所在。

接下来是邪月的被动第2魂环技能,这2个技能有这些要点需要我们注意:
首先【新月万象】技能的特点是可以在战斗初期便为为邪月提供12个【月刃】的支撑,考虑到每个【月刃】都可以为邪月带来不错的伤害提升,因此【新月万象】也是一个非常适合在短图或者PVP中使用的被动技能
接着【弦月乱舞】这个技能的特点是开局给到邪月的【月刃】数量并不多,但随着回合的进行,邪月可以获得的【月刃】数量可以达到最多26个(10万年魂环),同时在24个【月刃】数量之上时,邪月的4技能【狂人屠戮】便能满足极致爆发的最低要求,因此邪月的【弦月乱舞】也是一个为4技能【狂刃屠戮】的爆发做好准备的发动机技能(更加适合如世界悬赏等长图打伤害的战斗)
与第1魂环技能类似,邪月的第2魂环技能也是有较大的差异性,而这种差异性恰好可以让邪月在短图、PVP和长图中做到游刃有余的切换。

接下来我们看到的是邪月的普攻第3魂环技能,这2个技能我们只需注意【残月刃】是聚焦于【吸血】能力的普攻技能 ,而【隐弧刃】则是一个聚焦于多段攻击和【重伤】增伤能力的普攻技能,考虑到邪月佩戴的【蝶后】魂骨套装中已经有了【吸血】的特点,因此我们也一般会选择【隐弧刃】来作为邪月的普攻技能。

最后我们看到的是邪月的2个第4魂环技能,考虑到邪月不管是在短图、PVP还是长图中其实都是需要极致的爆发,短图和PVP需要的是战斗前2回合(最重要是第1回合)的极致爆发,而长图则是需要在【月刃】达到24个之后的极致爆发,因此【逐月流光】技能的特点和邪月的爆发特性也并不是非常匹配,相反【狂刃屠戮】技能不管是在短图、PVP,还是长图打伤害里又有着不俗的爆发能力,因此我们在邪月的第4魂环技能选择上,普遍都会选择【狂刃屠戮】作为邪月的爆发技能。
说完了邪月的4大魂环技能,接着维一再给大家汇总一下邪月在不同战斗环境下的魂环配置思路:
1122 or 2122+【狂怒】:这套魂环配置是适合于打短图orPVP战斗的配置,其中利用2技能【新月万象】在战斗开始时给到邪月的12个【月刃】,邪月再利用奥斯卡等回能魂师的辅助,便可以在第1回合利用4技能【狂刃屠戮】打出不俗的伤害,同时这个配置一般会在队友上选择具备暴击率提升能力的队友,因此第5魂环【狂怒】也能够辅助提升邪月的暴击率,并且概率提升邪月在暴击下的最终伤害
2222 +【狂怒】:这套魂环配置是邪月在打伤害长图中的标准配置,利用1技能【月轮飞刃】在攻击【重伤】敌人时可以额外获得【月刃】的效果,搭配2技能【弦月乱舞】最高26个【月刃】数量的效果,可以最快让邪月在4个回合内达到24层【月刃】,从而满足4技能【狂刃屠戮】的爆发门槛
接着我们再来看看邪月在不同战斗魂环下的队伍搭配推荐:

首先我们看到的是邪月在打短图时的推荐阵容,这个阵容中各个魂师的作用如下:
邪月:主力输出,主打第1-2回合内的极致爆发,能秒掉敌人即可迅速通关,秒不掉的话就悲剧了
奥斯卡:第1回合利用1技能【亢奋粉红肠】的加攻回能效果为邪月提供增幅,同时被动2技能【超越极限肠】的回能效果可以保证邪月在第1回合便能用出【狂刃屠戮】
宁荣荣:荣荣在这个阵容中的效果一是拉条保证,这样才能让邪月在敌人行动之前进行攻击,有条件就用【七宝之敏】,拉条效果不够的话就用【七宝之御】;其次荣荣的2技能【玲珑】的【分心控制】效果也可以有效的保障邪月在战斗初期的伤害
火舞:开局便可以利用4技能【火舞耀阳】为邪月提供聚环增伤+加攻的增幅,大幅度的提升邪月的伤害
黄远:利用4技能【凛狼之威】保障邪月的攻击都能出暴击,同时提升邪月的暴伤
御风:利用2技能的【风月】状态稳定增伤,不过这个效果是随机释放的,所以在战斗时我们可以先行攻击那个被施加了【风月】状态的敌人
总之邪月打短图就是一个字:秒,如果秒不掉的话邪月的攻击也会呈现断崖式的下滑......基本到第3回合后邪月就没有什么输出了,所以秒就是这个阵容的真谛,当然大家在理解了短图阵容后也可以根据自身的习惯和玩法来进行阵容调配。

接下来是邪月在打PVP时的阵容配置,这个配置和邪月在打短图时的配置非常类似,因为它们的宗旨都是一个字:秒!所以邪月在打PVP时是需要抢一速的,凭借火舞+宁荣荣的配合来抢一速还是有一定成功率的,如果这样还不行则在队伍中加入一个白沉香保证第一回合的速度,随后便和短图一般利用辅助魂师的加攻+回能特点为邪月积攒爆发条件,然后邪月最后一刀切完成收割,这个打法在宗门掠战与一些战力相仿或占优的PVP战斗中会有很不错的发挥,既高效又实用。
当然大家也可以对这个阵容进行调配,例如加入一个输出系的魂师,如唐昊这种便是不错的选择,唐昊先行一锤子输出,邪月再用4技能【狂刃屠戮】进行补刀收割也是可行的,所以邪月虽然在PVP中的思路和短图中类似,但是在搭配上大家也可以有符合于自身玩法的调配。


最后我们再来看看邪月在长图中的打伤害阵容,目前邪月打世界悬赏等6人打伤害副本的阵容大概有2种搭配方式,其一是比较常规的邪月+御风/胡列娜+火舞+黄远+宁风致+鬼魅的阵容配置,这个阵容配置也是很早以前维一便为大家推介过的阵容配置,其中的操作方法和阵容配置逻辑也讲了很多遍了,在这里就不再赘述了,有需要的朋友可以看看维一之前写的攻略文章和视频。
其二则是随着唐月华上线后而新被开发出来的阵容,这套阵容较原阵容是去掉了宁风致与黄远,取而代之的则是唐昊+唐月华的双唐组合,这个组合首先要求你的唐昊攻击力要高,练度要高,因为一位练度不高攻击不高的唐昊在这里杵着其实是不能为邪月提升多少攻击辅助的,当然唐昊的2技能【昊天意志】的加攻效果想必大家都是清楚的,如何触发之前维一也是讲过很多次了(例如其中一个方法是带【狂猿】左臂骨开局减20%生命,然后唐昊第1回合使用4技能【霹雳崩天】,接着平a2回合即可触发2技能【昊天之心】的加攻效果),大家可以多多参考一下;其次唐月华的加入可以有效的利用2技能【礼乐】来提升邪月的攻击力(最高提升唐月华135%的攻击力)和暴击率,保证邪月一直都处在满暴击的状态,当然唐月华本身的练度和攻击越高,邪月所加的攻击力也会越高,其次唐月华的3技能【碎玉】还能给对方增伤,并且4技能【惊弦】还拥有破格使用魂技与提升暴伤的作用,这也是为何她能取代黄远的原因之一。


不过这个阵容在配置的时候大家最好还是有一定练度为好,因为这个阵容不仅要看唐昊的攻击和唐月华的攻击,他们的练度高的话邪月的加攻效果才能体现出来,其次这个阵容的魂力使用主要是靠唐月华4技能【惊弦】的破格使用效果,但破格使用会消耗我们的生命值,所以在战斗中可能部分队友会长时间或间断的处在低血量状态,这时如果扛不住对方的攻击就很容易挂掉,所以这也要求队伍魂师的练度要高,不那么容易被对手干掉才可以。
PS:阵容2的操作要点有,唐昊大概在邪月24层【月刃】时给到邪月【昊天之心】的加攻效果;唐月华注意在【惊弦】和普攻间切换即可,辅助站不住的时候可以使用1技能【余音】;鬼魅或火舞保持4技能即可;御风在1技能和普攻间切换即可;胡列娜保证对手有【重伤】状态的情况下可用4技能施加【混乱】状态;
以上便是针对邪月的全玩法攻略了,客观说在目前的游戏中的几位核心输出魂师里,邪月的泛用度和效果都是非常不错的,推荐拥有邪月的朋友可以多多投资,相信这份投入也一定会收到不错的回报!今天的攻略就到这里,感谢大家的支持!







