dnf代号希望怎么打材料多(代号希望副本玩法攻略)
DNF代号希望方法/路线流程/怪物打法/隐藏boss/通关攻略 DNF代号希望副本怎么玩!DNF代号希望副本怎么过?下面给大家带来的是DNF代号希望攻略汇总:进入方法/路线流程/怪物打法/隐藏boss/通关奖励。
DNF代号希望地图介绍
剧情:

因为冒险家的缘故,佧修派失去了哈林的控制权,被迫撤到外围。
危机之下,佧修派不再顾忌黑暗之眼技术尚未开发成熟所带来的风险,毅然决然的将黑暗之眼的力量投入到装备的研究之中。
为此,敕使沃克曼派遣贝尔纳多、希斯林、重磅教师大规模绑架哈林居民。
冒险家,你一定要阻止佧修派掠夺组,救出魔界居民。
代号:希望:
* 新增可获得新Buff强化装备的地下城 - 代号 : 希望。
* 可以通过新区域 - 封锁区进入代号 : 希望地下城。
* 封锁区在黑市NPC赛贝琳的左侧。
入场:
* Lv95以上的角色可以入场。
* 每天各角色可入场2次,每周可入场6次。
* 每日入场次数在每天6:00重置。
* 每周入场次数在每周一6:00重置。
* 完成外传任务“[代号 : 希望]追击佧修派”后即可入场。
* 可通过NPC派伊接受任务。
* 可以组成1 ~ 4人的队伍。
* 不需要入场材料。
地下城流程:

* 由9个区域组成,在各地区的分支处可以选择要前进的方向。
* 从“东方梦乡”开始,在“东方梦乡”分支处可以选择进入“监视者悬崖”或“贫民窟”
* “监视者悬崖”、“贫民窟”地区开始只能以地图的路线移动。
- 例)监视者悬崖 : 可从分支选择前往“拉古纳沙漠”或“回声洞穴”,无法移动至“地平线”。
* 结束与敌人的战斗后可移动到下一个地区。
* 进行地下城后无法移动至前一个地区。
* 击杀“堕落小镇”、“糖山”、“死亡森林”其中一个地下城的领主时,地下城通关。
* 为了击杀领主,需要经过共4个区域。
地下城规则:
* 各地区都消耗4点疲劳值。
* 通关地下城共需要16点疲劳值。
* 无深渊派对。
* 需要4,000以上的抗魔值。
奖励:
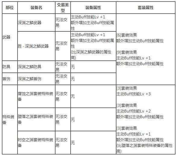
代号 : 希望装备。
* 通过[代号 : 希望]地下城可以获得各职业专属Buff强化装备。

奖励系统:
隐藏Boss奖励:
* 进行地下城时,有一定几率在随机位置出现隐藏boss - 暴食蟾蜍格鲁托。
* 击杀隐藏boss - 暴食蟾蜍格鲁托可以获得如下道具。
- 代号 : 希望装备2个。
- 明亮的黑暗之眼碎片 27个。
地下城通关奖励:
* 通关地下城时,地下城翻牌可以获得如下道具:
- 代号 : 希望装备1个。
- 黑暗之眼灵能碎片 36~38个。
任务系统:
* 入场地下城时,会发放随机任务,达成任务通关地下城即可获得黑暗之眼灵能碎片30个。
黄金黑暗之眼灵能碎片:
* “黄金黑暗之眼灵能碎片”道具,可以在地下城结算翻牌或击杀暴食蟾蜍格鲁托时有一定几率获得。
* “黄金黑暗之眼灵能碎片”无法交易,可以在NPC赛贝琳商店使用。
代号希望商店:
* 可以在NPC赛贝琳商店处购买如下道具:


其它:
装备掉落:
* 掉落自身转职的[代号 : 希望]装备的概率比掉落其他转职的装备要高
* 如果角色没有转职,自身转职装备掉率不会提高
胜 • 深渊之鳞武器:
* 可以通过[黄金黑暗之眼灵能碎片]在商店兑换[胜 • 深渊之鳞武器自选礼盒]获得,或通过[胜 • 深渊之鳞武器设计图]、[胜 • 深渊之鳞武器转换书]来获得。
* 除了[胜 • 深渊之鳞武器设计图]、[胜 • 深渊之鳞武器转换书]外,无法通过其他道具合成获得。
* 胜 • 深渊之鳞武器自选礼盒 - 携带上限:1个、可交易次数:1次。
装备分解:
* 分解[代号 : 希望]装备,可以获得黑暗之眼灵能碎片5个,来代替传说灵魂。
* 分解[代号 : 希望]装备,可以获得比分解传说装备更多的金色小晶块(少量)。
有关DNF代号希望地图介绍如上,4月23号游戏版本大更新,除去代号希望地图,还有更多玩法等待玩家去参与。







