阴阳师双重暴击是什么意思(学会增伤效果有点离谱)
阴阳师SP辉夜姬的内容最近已经陆续放出,就立绘方面确实让不少玩家十分满意,小公主长大变成了小仙女,让不少玩家直呼老婆。当然,也有一些玩家觉得又是白毛,有些审美疲劳了。

客观来说SP辉夜姬在大部分玩家看来还是好看的,既然在颜值方面得到了玩家们的认可,那么式神强度如何呢?而就在官方放出SP辉夜姬的技能之前,在阴阳师各大社交平台上,有疑似舅舅党的玩家放出了关于SP辉夜姬的技能介绍图,内容十分详尽让人难分真假。

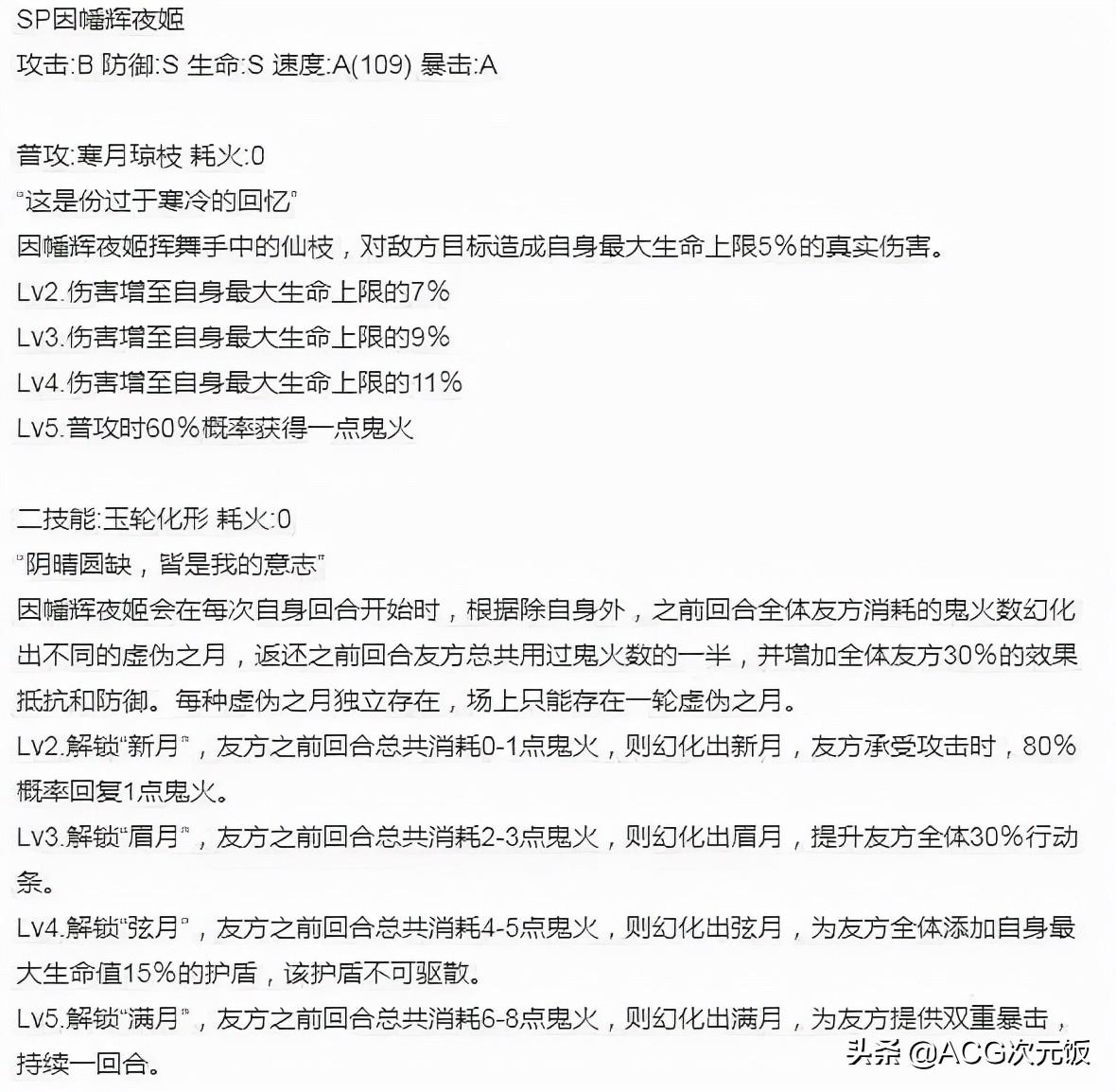
根据玩家的爆料可以看到,在这份所谓的SP辉夜姬技能中,SP辉夜姬的伤害来源于自己的血量,同时还具备召唤物的效果,当然,也有回火的效果。SP辉夜姬的二技能写的是0火,会根据之前玩家使用的鬼火数量返还一半的鬼火数,从而达到回火效果,同时还会根据不同的回火数产生不同的效果,有概率回火、拉条、护盾,最有趣的是还有一个双重暴击,就像久次良的普攻一样。

而三技能会召唤出月之羽姬,月之羽姬有协战、挡刀、恢复生命值的效果,如果在“满月”时被召唤出来还有个易伤效果。分开来看似乎SP辉夜姬比较中规中矩,但是要知道二技能是写的0火,并且根据技能描述会让人更倾向于这是个被动技能。


也就是说如果是一个先手输出阵容(开局7火),面灵气拉一次,SP鬼吞推一次刚好就是6火开满月,三速是SP辉夜姬被动回3火(现在是4火)被动开满月召唤月之羽姬,之后的输出式神得到双重暴击,也就是久次良的那种效果,但并没有像久次良那样限制是普攻,所以阿修罗、SP大岳丸、鬼切是不是爆炸了?

另外,SP辉夜姬的普攻伤害血量来计算的,S级别的生命值,246号位带生命再反堆一些速度保证队伍三速的情况下,SP辉夜姬也能有4万的生命值。斗技中生命值翻2.5倍,也就是10万生命值,普攻一下就是1.1万的真实伤害……这是真正的蓬莱钢筋呀。

当然,就目前来说这个所谓的技能爆料还不知真假,就强度来说是偏强势的,大家觉得真不真呢?







