太吾绘卷空桑派怎么玩(空桑派玩法分享)
空桑派武学介绍
开局武学选择什么呢?开局武学选择看这里——开局武学选项介绍。
介绍
空桑派又名空桑药王派。空桑山虽为雪山,却别有洞天,山中奇珍异草无所不有。空桑弟子药毒双绝,药可起死回生,毒可杀人无形。
空桑派为中立门派;立场以唯我为主,多唯我之士。
大家都想进什么门派呢?门派推荐看这里——门派介绍。

特殊互动
秘药延寿:可用时间不低于10;掌门好感达到或超过融洽;空桑派地区恩义不低于50%,
消耗50恩义10时间,增加健康上限,同时身中剧毒。(可搭配五毒五毒秘浴使用),
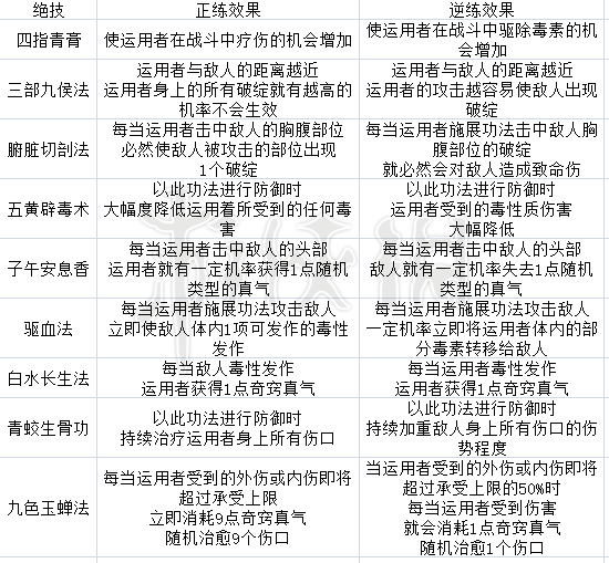
功法正逆练特效
功法逆练之后怎么办呢?解决方法大家可以看这里——功法逆练解决方法。









