原神攻略荒泷一斗天赋是什么(荒泷一斗命之座解析)

原神最新资讯,派蒙活动里吃醋,刻晴皮肤参考图、申鹤传说任务秘境图片曝光。

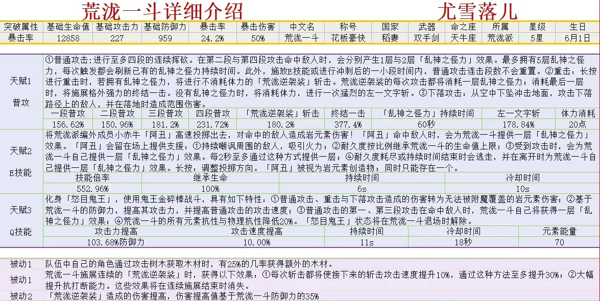
好的,今天资讯就这些。我是尤雪落儿,今天给大家带了荒泷一斗的全方面讲解,若有错误,欢迎指正!

文章很长,非常感谢旅行者们的阅读。接下来,进入正题……


荒泷一斗自称是「荒泷派初代目头领」,然而作为一名「头领」,经常“哈哈哈”大笑,似乎有些孩子气!

荒泷一斗是一名五星双手剑角色,是一位以重击见长的岩元素输出型主C。荒泷一斗的普通攻击与元素战技,能为自身积攒「乱神之怪力」,并利用该效果施展连续的「荒泷逆袈裟」斩击,对敌人持续造成高额伤害。荒泷一斗十分依赖大招,大招可以将防御力转换成攻击力,并对普攻进行附魔。

如下图所示,荒泷一斗需要「兽境王器」、兜兜虫、风雅天赋书等养成材料。


荒泷一斗是一位战场主C,各武器伤害期望如图:

若精5螭骨被动满层,(45102-43269)/43269≈4.5%,与精1差距十分微小;但考虑到,实战中,螭骨剑被动难以保证满层,总体看,精5螭骨比精1专武弱10%左右。螭骨虽然比不过专武,但相比其它武器,已经非常不错了。总体看,精1专武>精5螭骨>精5狼末≈精5天空≈精5无工>精1螭骨≈精3狼末>精5白影≈精2狼末>精1狼末>祭礼大剑。

每把武器都有优缺点,旅行者应该结合自身情况,合理选择。武器需要考虑圣遗物,圣遗物要考虑武器,同时还要考虑阵容,但更应考虑自己有没有。落儿个人建议,有专武就专武,没有专武纪行兑换螭骨剑,实在不行就去铁匠铺锻造白影剑。

荒泷一斗圣遗物最好华馆4件套。但考虑到圣遗物刷取成本高,可能很多旅行者圣遗物还没有刷好,可以华馆+磐岩/绝缘过渡一下,实在不行,散搭将就一下。

防御沙,岩伤杯,暴击率/暴击伤害头,副词条双爆优先,其次防御力,再其次充能/攻击。

双岩共鸣可以提升15%护盾强效,此外,角色处于护盾庇护下时,造成的伤害提升15%,怪物岩元素抗性降低20%,提升幅度巨大,也正因如此,荒泷一斗的队伍一般双岩起步。

至于2岩队,还是3岩队,或者4岩队,这与五郎有很大关系。五郎对荒泷一斗提升巨大,可以说是一斗专属拐。但非满命的五郎表现一般,个人建议,非满命五郎走2岩,满命五郎走3/4岩。2岩队最好绑定钟离,但3/4岩队可能踢的就是钟离。2岩队另外两个队友可以是心海、班尼特、神里、甘雨、雷神等角色,如一斗+钟离+心海+神里。2岩队比较自由,可以组成双C队伍,可以灵活面对各种环境。

3/4岩队最好有满命五郎,如一斗+满命五郎+阿贝多+心海。3/4岩队元素过于单一,缺乏聚怪能力,难以适应复杂多变的环境,且成本高。但3/4岩队也正是因为缺点多,用缺点换伤害,在适宜的环境中,3/4队可以打出更高的dps,若有满命一斗,dps甚至能达到惊人的10w+。若没有满命五郎,3岩队意义不大,但好在五郎会进入常驻,能否满命,时间问题而已。


荒泷一斗突破加暴击率,90级自带24.2%暴击率。

荒泷一斗重击非常特殊,长按进行重击时,若拥有「乱神之怪力」,将进行不消耗体力的「荒泷逆袈裟」斩击。相当于其它角色,荒泷一斗普攻倍率一般,连斩倍率也很一般,重击的终结一击倍率还行。

一斗E技能10级倍率高达552.96%,开大后的E技能,相当于一个小核爆,平民都可以上10w。E技能的小牛,非常可爱,不仅可以吸引火力,还可以为普攻叠层数。

荒泷一斗主要靠开大后普攻重击打伤害,没大招时,输出有点疲软。一斗有点类似胡桃,只是一斗是开大增加攻击力,胡桃是开E增加攻击力。一斗开大后,2500防御,可以转换成2500*103.68%=2592攻击力,这非常恐怖,开大后,平民玩家攻击力都能上4000。从上表可知,攻击沙漏与防御沙漏差距非常明显,防御沙>攻击沙。
一斗被动1可以提高木材获取概率,被动2可以提高攻速和抗打断能力,被动3可以防御转伤害。像被动3和专武赤角石溃杵被动这种描述,一般情况下,其伤害期望=防御力*防御伤害转化率*抗性区*防御区*暴伤区,与技能倍率无关。

荒泷一斗的核心命之座是6命,6命可以提升重击70%暴击伤害,且有50%几率不消耗层数,可以说是质的飞跃。

1命一斗,开大后放个E就能满层,对于1命一斗,可以开大后,立即放E,然后重击;若开大时叠数≥2层,可以先不放E,直接重击。通过转化计算,荒泷一斗1命提升在8%左右。其实1命提升,不仅仅是8%伤害那么简单,和胡桃类似,一斗1命还可以优化手感,打出5连斩,6连斩……

一斗2命会根据队伍中岩元素角色数量,进行减CD、回能量。若有2命五郎,建议走3/4岩队。
一斗3命,E技能提升3级,增幅一般。
一斗4命和雷神类似,是个辅助命之座,若队伍中有五郎、阿贝多,提升还是挺大的。
一斗5命,Q技能提升3级,由于大招是一斗核心技能,通过计算,提升在12%左右。

抽了不后悔,不后悔不抽,旅行者结合自身原石、XP、武器圣遗物、阵容等情况,理性抽取就行。

附上抽卡概率表,满命荒泷大约需要94*7=658抽,满命五郎大约需要35*7=245抽,二命一斗大约需要94*3=282抽,满命专武大约需要107*5=535抽。

劝人抽卡,天打雷劈,掌握权在旅行者手里,落儿只能祝旅行者欧气满满,一发入魂,十连满命!

*如有错误,欢迎指正!
*尤雪落儿创作,禁止转载!







