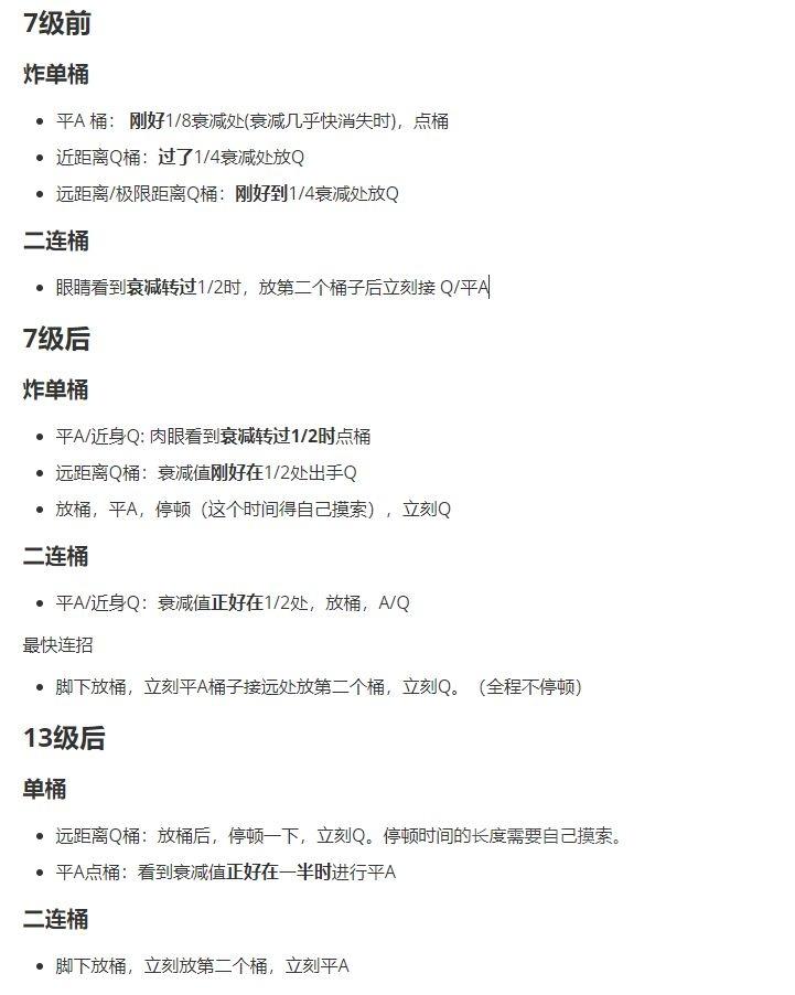
英雄联盟船长怎么玩(船长完美点桶技巧分享)

最近船长加强了,我想把以前自己总结出来的船长抢桶时机心得分享一下。如果熟练掌握的话,所有桶子完美情况都可以在处于二格衰减处直接爆炸,对于抢桶来说比较重要。


我把点桶时机分为两类,一类是看到衰减值正好处于标记处,比如看到衰减值此时出现在1/2处,这时你再进行点桶的操作(比如q桶或者a桶),不需要预判衰减值,重点是看到了衰减值处于那个位置后,再进行点桶的操作。
第二类是看到衰减值转过标记处再进行点桶。这种情况比较复杂,因人而异,需要在我总结的位置处根据网络延迟以及个人反应时间。
对于我自己来说,转过1/2再进行点桶,当我反应上来时,衰减值可能是处于7/16这样子,有的人反应比较快,可能衰减值处于15/32时他就能反应上来已经转过了1/2,这时候直接点桶可能就会失败,所以需要根据自己反应时间来进行微调。







