魂师对决马红俊详情介绍(马红俊玩法技巧分享)


大家好,我是正在欣赏不死鸟的何二维一。
今天的文章维一会开启一个全新的攻略版块:魂师图鉴,在这个版块中维一会对目前游戏中的每一位魂师都做到全方位的分析整理,围绕这位魂师在短图、长图、PVP等各方面的队伍配置和玩法心得进行详尽的分析,考虑到不少朋友都在给维一私信询问个别魂师的技能或其他问题,相信这个新开的攻略版块一定能解决不少大家所遇到的困惑,而今天作为咱们第一期攻略的主人公,价值100元的胖子马红俊也是拥有极高入手率的魂师,同时他不管是在短图或长图,还是PVP或特殊战斗中都拥有几近着不可替代的作用,因此今天的文章我们就来详细的聊聊针对胖子马红俊的玩法全解:
首先我们来看胖子的4个魂环技能:

针对胖子的第1魂环技能,我们有以下几点可以注意:
【凤凰啸天击】和【凤凰穿云击】的基础伤害是一样的,但【凤凰啸天击】重在对全体敌人施加【灼烧】状态,且对主目标造成更高的伤害;而【凤凰穿云击】则重在不断提升的伤害(最高提升1倍)和2次释放的概率(最高100%),从目前的实战效果来讲基本上所有玩家都会选择【凤凰穿云击】
由于马红俊和白沉香的契合【鸾凤和鸣】影响,马红俊可以在战斗开始时自动释放1次这2个技能,但伤害会有一定幅度的降低,最低降低幅度为50%(10级鸾凤和鸣)

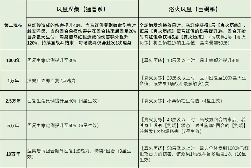
接着是胖子的第2魂技分析,针对这个技能我们有以下几点需要注意:
【凤凰涅槃】可以直接提升胖子40%的伤害,同时其免死1次的特效和免死之后的buff效果可以让胖子在部分场合下发挥出不俗的威力
【浴火凤凰】是一个需要慢慢积累才能变得越来越强的辅助技能,当【真火历练】效果达到50层后胖子可以保底获得150%的伤害提升,并且还有40%的暴击率提升,配合到胖子的4技能【凤凰炽焰焚】的效果,胖子也可以更快的积攒出较高层数的【真火历练】
目前在短图、PVP和长图中,基本上大家都会选择【浴火凤凰】这个技能

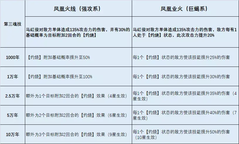
接下来是胖子第3魂技普攻的分析,我们需要注意以下几点:
【凤凰火线】主打对多个目标施加【灼烧】状态,而【凤凰业火】则主打在多个敌人拥有【灼烧】状态下的增伤能力
考虑到胖子4技能【凤凰炽焰焚】和2技能【浴火凤凰】的施加【灼烧】状态频率,一般我们都会选择【凤凰业火】这个技能作为胖子的普攻

最后是胖子的第4魂技,其中有以下几点值得注意:
【凤凰炽焰焚】是一个同样需要慢慢积累才能发挥出较强实力的被动伤害技能,这个熔岩地形可以被动提升马红俊的攻击力,在10万年魂环的支持下最高可以提升马红俊150%的攻击力,持续4回合,并且熔岩地还可以持续的给对方施加【灼烧】状态与伤害,这点也是这个技能非常强势的一点
【凤凰流星雨】的效果相比【凤凰炽焰焚】就要弱了不少,而且在目前游戏中它不同年限魂环下的描述和3技能【凤凰火线】的描述居然一模一样......并且这个描述和【凤凰流星雨】技能的效果并没有太大关系,所以维一高度怀疑官方在这个技能的描述上是有些问题的

聊完了胖子的4大魂环技能后,接着维一再给大家说下胖子在不同环境下的魂环搭配:
2221+【狂怒】:这套魂环搭配比较适合于打长图(如悬赏等)时的配置,其2技能的【真火历练】效果可以为胖子提供源源不断的伤害加成,并且1技能【凤凰穿云击】在战斗中后期必定2次释放和100%加伤也是非常给力的,最后【玉蝎·狂怒】的提升暴击率效果和概率提升伤害的效果也是对胖子的不错增幅
2221+【万刃】or【巨龙吼】:这个搭配比较适合与胖子主要依赖4技能【凤凰炽焰焚】来输出的场合,依靠着第5魂环的不断附加伤害来给予对手打击
不过考虑到目前的大环境和综合效果,维一还是比较倾向于平时带着【玉蝎·狂怒】,并且在带【玉蝎·狂怒】的基础下,伴随着我们在加点方面的调配,可以先加暴击再加攻击or暴伤,这样也能让胖子在如长图等战斗中持续的触发暴击,当然这个加点的拿捏就要看大家平时所带的辅助魂师了,例如黄远、唐月华、阿银等辅助魂师的技能都有一定幅度的暴击率加成,大家在对胖子加点的时候务必要把这些参数给计算进去,另外也不要漏了胖子自身的魂环属性,如果有加暴击率的魂环也需要特别注意。
接下来维一会针对胖子在不同战斗环境下的阵容搭配和操作来进行简要分析:

目前马红俊比较常用的短图阵容搭配大家可以参考上图,这个配置是以马红俊和二龙为输出核心,以奥斯卡和荣荣为回能和拉条核心,最后火舞进行控制和辅助,而剩下的一个位置大家则可以根据自身的魂师配置来进行补足即可,一位输出魂师或者辅助魂师其实都是不错的选择,另外如果大家没有奥斯卡or宁荣荣,则可以选择他们在短图中的部分替代魂师,如宁风致、鬼魅、白沉香等都是不错的选择。

接着是马红俊比较常用的PVP阵容,在胖子所适合的诸多PVP阵容当中,比较热门的便是经典的火毒队,同时还有肉毒火队和嘲讽火毒队等诸多变化,具体的人员配置维一在上面也给大家标注出来了,其中的“肉”这个位置大家可以考虑古榕、焱或者老犀牛等防御系的魂师,这些魂师可以为队伍提供非常不俗的减伤能力,而这份能力便是能支持胖子+独孤博的火毒双伤持续发力的重要基础,而荣荣的【七宝之御】、【宝琉】和【七宝之护】等技能也是减伤和回血方面的神技,最后的辅助位置大家可以考虑宁风致、奥斯卡、鬼魅等魂师,而控制位则可以考虑戴沐白、泰坦和呼延力等具备【嘲讽】能力的魂师,将对手的核心输出控制后可以更好的保护队伍的生存能力。
反正火毒队的核心伤害来源便是胖子的1技能【凤凰穿云击】与4技能【凤凰炽焰焚】,独孤博的4技能【碧磷幻境】,同时靠着独孤博的减伤、吞buff等能力和一众肉、辅助魂师的减伤、回复辅助,这个队伍的抗伤性也是非常不错的,在不知不觉中便可以磨掉对方,最后经典火毒队一般也不用着重于抢一速,这样也给了不少平民玩家可以驰骋PVP战斗的机会。
PS:火毒队其实可以有很多变种,其中的位置大家也不要局限于上面维一给出的配置,适当的增减一些功能性或输出型魂师都是可行的方案。

最后维一再给大家补充一下胖子在长图打伤害中的阵容,有关这个阵容的攻略和操作方法维一在之前的攻略中已经写得非常清楚了,有需要的朋友可以去维一之前的攻略中看看,在本文中维一就不赘述了,反正按照上面这个阵容来搭配,胖子还是具备不错的长图打伤害潜力的。
另外这里还是补充下不同的boss对不同输出魂师的打伤害影响:

例如在上述的4个常见的悬赏boss中,“暗金三头蝙蝠”和“鳞甲兽”(因为它们还会带上2个血量超多的站桩小弟)是相对更适合强攻系的boss,而“赤红天蝎”和“十首烈阳蛇”(只有boss1个敌人)则是相对更适合敏攻系的boss。(这里的相对适合并不是指绝对伤害的高低,只是从boss图所剩的敌人数量来判断更加适合的主C类型)
通过今天对马红俊的全分析,希望能让大家更好的认识这位全能魂师的优势与不足,客观说这种几乎人手一只的魂师,泛用性和强度能达到这样的高度也是非常不容易的,所以如果大家手上有胖子的话,千万不要错过了这么给力的一位全能人才,俗话说每一位胖子都是潜力股,斗罗大陆动画中的胖子已经实现了野鸡变凤凰的变帅之路,不知道咱们斗罗大陆魂师对决中的胖子皮肤什么时候才能到来!
今天的攻略就到这里,感谢大家的支持!








