魂师对决唐月华详情介绍(唐月华玩法技巧分享)


大家好,我是正在做发型的何二维一。
虽然近期的唐月华提前上线事件给不少玩家朋友都或多或少带来了一些影响,不过昨天依然有不少朋友都在私信维一,希望能出一期有关唐月华的攻略全解,因此我们今天魂师图鉴第三期的主人公就无疑落到了姑姑唐月华的头上,今天的唐月华全解攻略维一会详细的给大家来聊聊姑姑的技能特色和阵容搭配以及她能长能短的秘密!
首先我们还是来看下唐月华的四大魂环技能:

首先是唐月华的第1魂环技能,针对这2个技能我们需要注意以下几点:
【宛曲】这个技能是一个主打拉条+提升暴击率的效果,整体拉条水平在拉条魂师里算是中等,不过如果大家有10万年魂环的话那就另说了;而提升暴击率的效果则要看唐月华的2技能选择的是什么,如果大家2技能选择的是【礼乐】则这个效果就会比较可观了,如果是【诗书】的话则基本吃保底即可
【余音】这个技能是一个在日常副本中用的较多的技能,其全体治疗的效果在很多时候都有奇效,而且还能与唐月华自身的4技能【惊弦】联系起来(【惊弦】一般都会让队友耗血),同时这个技能除了全体治疗之外还有一个非常重要的解除控制或debuff效果的作用,这点在PVP中还是挺有用的;最后【余音】的多次治疗效果可以为主目标额外提供多次治疗+驱散效果,不过需要暴击才能触发也一定程度上限制了这个效果的发挥(又要看你2技能选择什么了),这点大家也可以注意

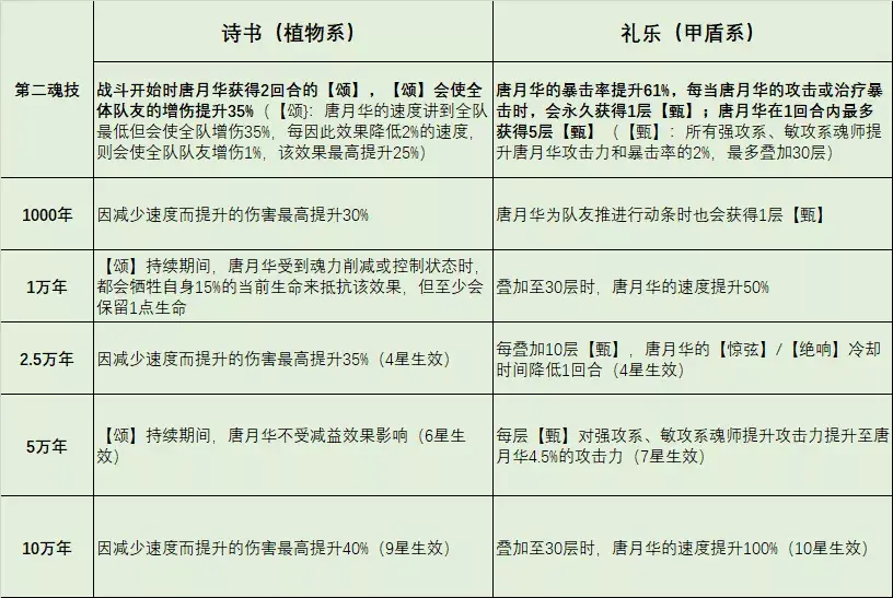
接着我们来看唐月华第2魂技的分析:
首先【诗书】这个技能是一个比较适合于短图爆发的技能,而且其提供的爆发增伤还是目前游戏中极为可观的,假设以5万年魂环为考虑标准,【诗书】这个技能可以在唐月华行动的前2回合内为全体队友至多提供70%的增伤,注意这个技能提供的增伤是全体+70%,而例如火舞的4技能【火舞耀阳】则是单人增伤60%且+攻20%,且这还是个聚环效果,因此从对比中我们便能看出【诗书】对于输出系魂师的增幅到底有多大,不过在这个技能也有个劣势,这便是唐月华的速度会降到全队最慢,因此她无法在战斗中起到先手的技能辅助(例如【宛曲】、【惊弦】等技能都无法先手使用),即便在【颂】状态下唐月华基本上不会受到debuff状态的侵扰,这个劣势也是我们需要注意的,最后唐月华靠着【诗书】的强大增伤,在部分短图或PVP阵容中可以很好的替代其它增伤辅助魂师的作用,例如御风、胡列娜等(选择【诗书】技能时唐月华可以点速度属性)
接着【礼乐】这个技能与诗书恰好相反,是一个比较适合于长图打伤害的辅助技能,同时也是让唐月华有能力超越不少增伤辅助大神而登上目前打伤害巅峰队伍的最大资本,其中【礼乐】基础可以为唐月华提供60%的暴击率增幅,且当唐月华暴击时便会额外获得1层【甄】状态,而这个状态则可以为全队的强攻系、敏攻系队友提供暴击率+攻击的增幅,其中暴击率最高为唐月华暴击率的60%,而攻击最高为唐月华攻击的135%......这个增幅也是维一在目前游戏中看到的全体加攻最猛的技能,且唐月华的攻击越高,这个增幅提供的辅助效果也越大,真是恐怖如斯;另外【甄】在累积到一定层数后还可以降低唐月华2个4技能的cd,并且还能为唐月华提供速度的加成(最高提升100%)(选择【礼乐】技能时唐月华可以点攻击属性)

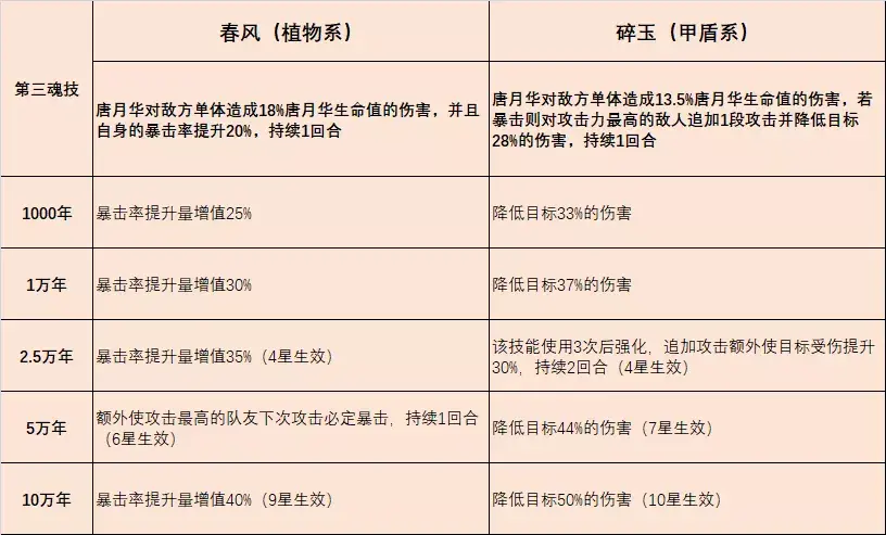
接着是唐月华3技能普攻的分析:
首先【春风】这个技能在普攻过后可以提升唐月华的暴击率,不过这个技能最大的特点乃是可以保证攻击最高的队友下次攻击必定暴击,利用这点唐月华在长图打伤害阵容中便可以部分替代黄远的作用
【碎玉】技能则是一个更加偏向于增伤+减伤的普攻,减伤幅度为最高50%(10万年魂环),增伤幅度则为30%,持续2回合,整体而言在部分主C已经必定暴击的队伍中会有一定的作用(例如千仞雪)

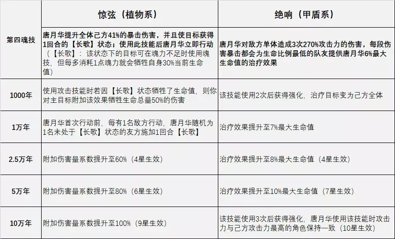
最后是唐月华最为重要的4技能介绍分析:
【惊弦】,唐月华最为重要的核心技能,这个技能具体来说会有4个作用:第一是可以为全队提供40%的暴伤;第二是唐月华在使用【惊弦】后可以立刻行动;第三是为全队施加【长歌】状态,这个状态可以让队友在魂力不足时强行使用技能,代价则是付出一定比例的生命值;最后是【长歌】状态下的队友在使用技能攻击对方时能附加一定比例的附加伤害;依靠着【惊弦】的4个效果,唐月华不管是在短图、PVP,还是长图中都能有质变
【绝响】这个技能是一个以单体攻击敌人时的暴击来为我方全体进行治疗的技能,总体上治疗量还是比较可观的,但是由于之前讲到的【惊弦】太过完美的原因,【绝响】就真的变成绝响了......
讲完了唐月华的4个魂环技能,我们便能得出她在不同环境下的技能搭配:
2221+【玄心】or【鹿鸣】or【璃光】or【冲阵】等:这套魂环配置是唐月华在长图中的标准配置,当然如果你是大佬练度的话可以考虑把2221改成1221......不过现在60级的悬赏难度下大佬也不是那么好当了,咳咳话说回来这套魂环配置的核心逻辑就是唐月华先用1技能【余音】 的暴击积累出30层【甄】,接下来就可以不断使用4技能【惊弦】和普攻了(队伍没血的时候可以适当用用1技能补血),而这套魂环配置不管是在邪月还是朱竹青的长图打伤害阵容中都可以适用,目前长图打伤害的记录也是有这套魂环配置不少的助力
1/2+1+1/2+1+第五魂环同上:这套魂环配置是唐月华在短图中比较重要的搭配,其中最为核心的技能便是2技能【诗书】的超强增伤,不过在配置唐月华进入短图阵容时大家千万不要忘了我们普遍还是需要1位回能魂师+1位拉条魂师的,毕竟唐月华的速度我们就不要指望了,而1技能和3技能则是看战斗需要而进行调整即可
说完了唐月华的技能搭配,接着便会来到大家最为关心的部分,唐月华的阵容推荐:

首先是唐月华的短图和PVP阵容推荐,说实话一位辅助魂师的阵容还真不好写,毕竟大家的主c都不相同,所以在这种情况下维一只能用上述的阵容示意图来给大家做个理念上的铺垫,反正大家只要记住唐月华在短图/PVP中最大的作用便是在她前2回合具备【颂】状态时的全队增伤效果(最高75%的全队增伤),这个增伤效果应该是目前游戏中最为出众的全队增伤技能,所以理解了这一层作用大家也该知道如何来搭配姑姑的短图阵容了吧。


其实唐月华打伤害阵容配置思路都是一脉相承的,那就是她替代的一般是原版长图打伤害阵容中宁风致的位置,因为唐月华的超强暴击增幅和【惊弦】的作用,在需要魂力的邪月等主C阵容中或无需魂力的朱竹青主C阵容中都可以起到非常可观的增伤效果。
一般来说有唐月华加入的打伤害阵容是这样配置的:
主C+胡列娜or御风(2技能增伤)+鬼魅(2、4技能增伤)+唐昊(2技能增伤)+火舞(2、4技能增伤)+唐月华(2、3、4技能增伤)






这个搭配之所以比较万金油就是由于它几乎把目前游戏中最好用的增伤魂师都给顺带上了,而如果大家没有其中的哪位的话,则可以考虑从下面这些增伤魂师中进行替代,而这个打伤害阵容的操作逻辑维一也简单给大家说明一下:

主c的操作大家就各自落位了,每位主c累积伤害的办法都不一样,这里就不赘述这部分内容
胡列娜主要是利用2技能对【重伤】敌人的50%保底增伤,在保证对手有重伤的情况下可以视情况用4技能进行概率【混乱】和增伤
御风主要是利用2技能的【风月】状态对敌人稳定增伤60%,另外视情况御风可以使用1技能,不过考虑到操作的便利性一般普攻即可
鬼魅的速度属性拉满,全场保持锁定4技能【幽火冥照】即可,速度达到180左右即可保证主c的【冥照】状态不断
火舞的速度属性拉满,全场保持锁定4技能【火舞耀阳】即可,速度达到180左右即可保证主c的【炽烈】状态不断
唐昊......2技能【昊天之心】的增伤用法大家都应该比较清楚吧,触发这个状态其实有很多方法 ,例如带上【狂猿】的左臂骨,然后第1回合用4技能【崩天】,第2回合普攻,第3回合便能自动触发【昊天之心】等等......方法太多,在这里就不赘述了,反正唐昊看准时机触发【昊天之心】即可,之后就可以锁定4技能即可(不要和唐月华的补血冲突啦!请错开回合使用!)
唐月华在开场先用1技能积累【甄】的层数,等积累到30层之后便锁定4技能即可,4技能之后的立即行动唐月华会自动进行普攻增伤,另外如果队友快要站不住时可以适当使用1技能补血
最后的最后再给大家补充一件事:

唐月华和唐昊的这个契合关系“依稀故人”......大家还没点的就别去点了,这个契合关系在邪月打伤害阵容中会乱速,让邪月可能出现buff都没吃到便出手导致伤害不足的现象,不过这个契合关系在朱竹青、胖子和千仞雪打伤害阵容却并没有什么影响,甚至在胖子和千仞雪打伤害阵容可能还会有点助益......所以就看情况吧,维一只能这么说了,不过还是不点的好处多点。
今天的攻略维一给大家详细的讲解了姑姑唐月华的玩法,希望能给大家带来一些帮助,毕竟这两天借由唐月华的上线,不少朋友还是倾家荡产去抽出了姑姑,不过在维一心中姑姑的形象永远都只有一位仙女能代表:(皮一下)

今天的攻略就到这里,感谢大家的支持!








