魂师对决第五魂环详情解析(第五魂环用什么最好)


大家好,我是正在喝心灵鸡汤的何二维一。
今天的攻略是大家期待已久的有关第五魂环的分析和推荐汇总,为了做好分析和推荐维一这两天也是下了不少狠功夫,希望今天的内容能够给大家一些帮助:

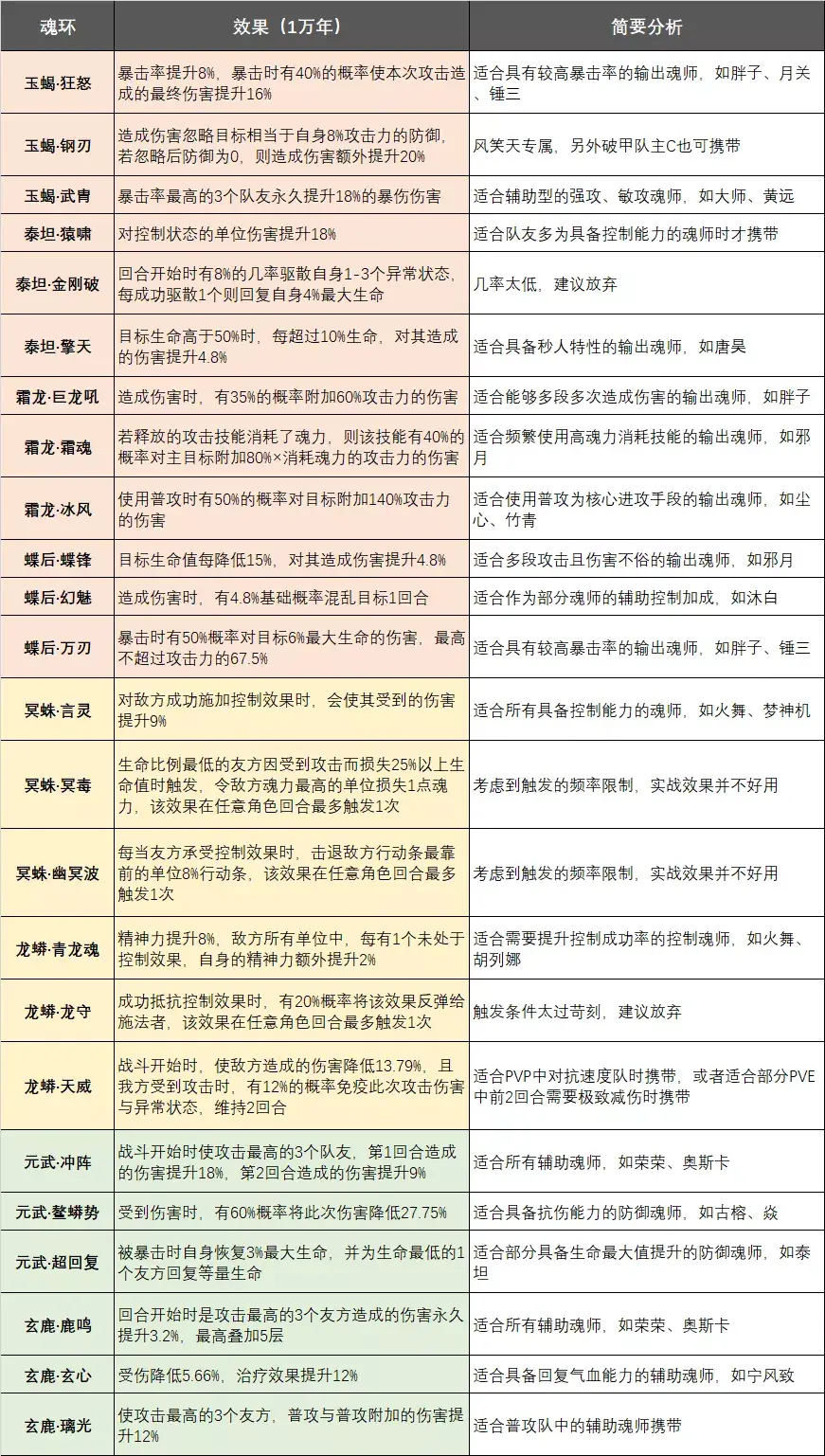
目前游戏内一共有8个第五魂环的boss可打,其中每一个boss都有3个第五通用魂环可以获得,因此为了更好的呈现维一也是做了下面这个汇总表格:

从上图中我们可以清晰地看到目前全部的24个通用第五魂环,其中可供强攻、敏攻系魂师携带的魂第五魂环有12个,可供控制系魂师携带的第五魂环有6个,最后可供防御系魂师和辅助系魂师携带的第五魂环同样是6个,接着维一会对这24个通用第五魂环做一个简要的分析,大家可以参考参考:

在上图中维一已经把有关每个通用第五魂环的单独分析给大家备注了出来,需要看每个魂环特色的朋友可以直接查看图片,这里维一会再对部分魂环做一个补充分析:
针对强攻系、敏攻系魂师而言,在12个可选的第五魂环中变化度和特异度是非常大的,不同魂师所适合的魂环也是各有千秋,因此大家在为强攻系、敏攻系魂师搭配魂环时也需要注意不同魂师的技能特点来进行搭配,待会维一也会有针对每一位魂师的详细第五魂环推荐汇总图送给大家
针对控制系魂师可选的6个通用第五魂环,结合绝大部分控制系魂师对于控制成功率与控制后的增伤特点而言,【冥蛛·言灵】和【龙蟒·青龙魂】便是他们最优选的2个第五魂环,而剩余的部分对控制力要求并不高的控制魂师则可以首选【龙蟒·天威】
针对辅助系和防御系魂师可选的6个通用第五魂环而言,其中加伤的【玄鹿·鹿鸣】和【元武·冲阵】是比较适合于大部分辅助系魂师首选的第五魂环,但这里大家切记这两个魂环的效果是不能多人叠加的,所以队伍中只要有1个魂师携带了它们即可,不要多人重复携带,这样纯属浪费;另外【玄鹿·璃光】是比较适合于普攻队或破甲队的辅助第五魂环;最后针对绝大部分的防御系魂师而言,【元武·鳌蟒势】的高概率减伤效果便是其最优之选
分析完了24个通用第五魂环的特色和匹配度之后,绝大部分的朋友肯定还是想问,你说了这么多倒是直接告诉我每个不同魂师的最适应第五魂环是什么呀!!!不要着急,接下来的内容维一便会把目前游戏中所有魂师最适合携带的第五魂环给大家做一个汇总表格,同时这个表格维一也是把之前的前四个魂环给汇总到一起的,希望能对大家有所帮助:

上表不仅加入了所有魂师通用第五魂环的推荐,同时维一也将近期游戏改版后部分需要调整的前4个魂环进行了修正,希望对大家能有所帮助!
今天的攻略就到这里,感谢大家的支持!








