魂师对决火舞怎么玩(火舞玩法深度解析)


大家好,我是刚刚起床做运动的何二维一。
今天的攻略我们来聊一下目前游戏中最为炙手可热的双星之一,版本最强控制魂师不知......火舞,而下图是火舞在动漫中的形象,封面则是维一在游戏中截取的实际图片,一个略显清纯,一个过分御姐,不知道大家对哪个版本的火舞会更加中意呢?

其实在玩这个游戏之前,维一是怎么也想不到这个游戏会将火风双雄分别设置成游戏中的最强控制与最强输出,不过既然都已经成这样了,不管是有心还是无意,今天的攻略维一还是负责人的给大家详细的分析一下火舞的人物特点与技能、魂环等搭配要点:
01 火舞的定位

首先大家都知道火舞是一位控制系魂师,而目前游戏中五系魂师的作用维一觉得分别为:
强攻系:主群体输出,兼具单体输出,速度慢
敏攻系:主单体输出,速度慢
控制系:主控制,兼具辅助,速度快
辅助系:主辅助,如拉条、回能、回血,速度快
防御系:主抗伤、减伤,速度快
作为控制系魂师的火舞当然也是很好地传承了控制系魂师应有的特色,同时在此基础上还有非常不错的额外贡献,待会维一会在技能部分详细给大家介绍到,总之火舞在战斗中的功能不仅是控制这么简单,她的推条、驱散buff、攻击、先手、去能量和增伤等能力也都是非常强力的,这亦是让火舞成为目前版本最强控制的最大本钱,因此接着我们就来看看火舞的技能分析。
02 火舞的技能
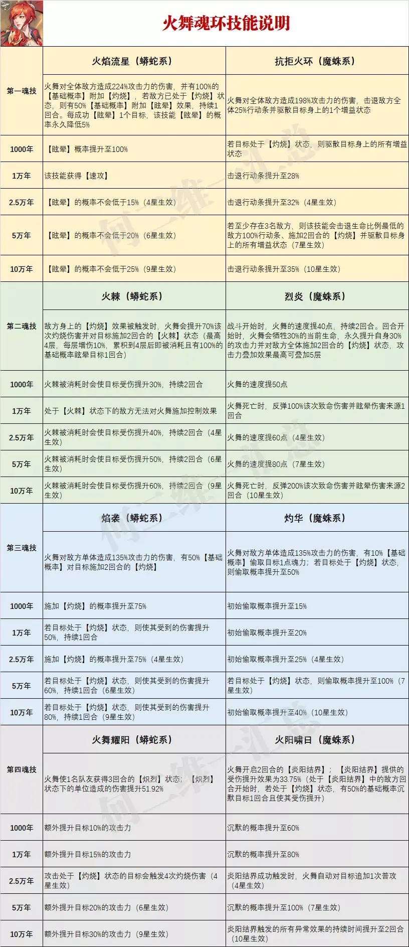
为了让咱们的攻略做得更加的完整,维一也是花了点时间给大家整理汇总了火舞的总计8个魂环技能,下图是维一制作的汇总图,有需要的朋友可以下载备用。

接着我们便一个一个魂环技能来细致的分析,看看从技能中我们到底能得到哪些收获:

首先火舞的第一魂技分别是【火焰流星】与【抗拒火环】,其中大家对【火焰流星】这个全体眩晕技能的印象应该是比较深刻的,这也是我们在PVP和PVE中使用频率最高的火舞技能了,此技能有以下要点需要特别提出:
【火焰流星】的首次使用只需要2点能量,这意味着此技能可以在第一回合不依靠回能而直接释放
【火焰流星】在1000年魂环的基础上就可以有100%的基础眩晕概率(实际还得看双方精神力的高低,同时还有游戏规则给予的抗性)
【火焰流星】的【眩晕】必须基于对方已经处于【灼烧】状态才可触发,因此提前触发全体的【灼烧】状态一般有两种办法,其一是靠胖子开场的被动群攻,其二则是靠火舞的魔蛛系魂环第二技能【烈炎】来触发
【火焰流星】在每晕到一个敌人后便会降低基础概率5%,但在高等级魂环的基础上,此技能的【眩晕】概率是有保底的
分析完了【火焰流星】,我们再来看看【抗拒火环】这个魔蛛系魂环技能的特点:
【抗拒火环】的释放每次都需要3点能量,这意味着此技能在第一回合必须依靠回能才能释放,考虑到火舞在游戏中的超快速度,因此与其首回合使用匹配的回能魂师几乎只有奥斯卡
【抗拒火环】不仅可以有效的击退敌人的行动条,同时还能驱散对方身上的增益buff,同时在对方处于【灼烧】状态时还可以驱散所有的增益buff,这对于部分副本中敌人的【护盾】状态会有非常好的驱散效果(例如秦明的开场护盾)
除了群体击退行动条的效果外,【抗拒火环】还可以在特定条件下对单个敌人额外击退100%的行动条并驱散所有增益buff
分析完了这两个技能后,大家可能最关心的就是我们应该带哪个技能,就维一的使用感受来讲,PVE大部分时候依然是带【火焰流星】会好一点(毕竟很多时候可以靠S/L来刷眩晕的数量),而PVP则是带【抗拒火环】会比较稳一些,当然实际的运用也要看大家对火舞的使用习惯来定。

接着我们来看火舞的第二魂环技能,首先是【火棘】这个技能的特色:
提升70%对方受到的【灼烧】伤害
【火棘】状态每层可以使对方增伤10%,累积4层后消耗【火棘】,在眩晕目标1回合的同时施加持续2回合的增伤(随魂环等级提升而提升)
处于【火棘】状态下的敌人无法对火舞施加控制效果
过去维一一直是挺喜欢【火棘】这个技能的,但奈何【烈炎】技能过于优秀的速度加成,目前【火棘】的使用场景也是因此而大大减少,接着我们就来看【烈炎】这个技能的特色:
战斗开始时火舞的速度提升,在5万年魂环的支撑下可以提速80点,几乎竞技场中所有的一速火舞都需要这个效果的支撑
每个回合开始火舞会牺牲30%当前生命值提升自身30%的攻击并对敌方施加全体【灼烧】,30%攻击力提升效果可叠加5层,这个效果便是火舞可以自行点火,自行【眩晕】敌方全体的关键所在,这也是火舞可以脱离火队自成一派的关键技能
火舞死亡时可以反弹致命伤害冰【眩晕】伤害来源1-2回合,这个效果在大部分巅峰演武中会有奇效
就【火棘】和【烈炎】两个技能而言,PVP毫无疑问肯定是带【烈炎】,毕竟PVP的抢一速实在是太关键了,而在部分PVE战斗中,如果我们需要持续战斗很久,则【火棘】的持续性可能会有更大的优势,毕竟【烈炎】几个回合后,火舞的血量是非常堪忧的,所以打持久战的PVE大家还是可以考虑【火棘】,但是带【火棘】的话就要记住队伍中最好有部分可以施加【灼烧】状态的成员,这样才能频繁的触发4层【火棘】消耗时的【眩晕】效果。

接着是火舞的第三魂环普攻技能,我们先来看【焰袭】:
有一定几率造成【灼烧】状态,几率随魂环等级提升而提升
若目标处于【灼烧】状态,则会使其受到伤害提升1回合,增伤幅度随魂环等级提升而提升
然后是【灼华】:
有一定几率偷取对方1点魂力(这个偷取只会降低对方1点魂力,火舞并不会因此而提升1点魂力),几率随魂环等级提升而提升,同时若对方处于【灼烧】状态,则偷取概率会提升50%
考虑到第三魂环技能是普攻技能,所以效果都普遍简单,对于这两个技能而言,如果大家第二魂环技能带的是【火棘】,则可以考虑带上【焰袭】,但如果大家第二魂环技能带的是【烈炎】,则更加应该考虑【灼华】,同时【灼华】还能和待会会讲到的第四魂环技能【火阳啸日】形成联动,因此【灼华】的实用度还是要高于【焰袭】不少的。

针对火舞的第四魂环技能,其中【火舞耀阳】是辅助增伤类的效果,而【火阳啸日】则是沉默控制类的效果,接着我们先来看【火舞耀阳】的特色:
【火舞耀阳】提供的【炽烈】状态是聚环效果,在一位魂师身上只能存在一个聚环效果
【炽烈】给到友方的增益不仅可以提升伤害,还可以提升攻击力(幅度随魂环等级提升而提升),并且针对处于【灼烧】状态的敌人时,还可以触发4次【灼烧】伤害
因此如果我们在战斗中需要增伤,则【火舞耀阳】技能是一个颇为不错的辅助手段,接着我们来看【火阳啸日】:
【火阳啸日】提供的2回合【炎阳结界】可以使对方在处于【灼烧】状态时,其回合开始后有一定几率被沉默1回合且受到伤害提升,沉默概率随魂环等级提升而提升
【炎阳结界】成功触发沉默效果时,火舞会对敌人追加1次普攻,这个普攻是可以触发刚刚提到的【灼华】中的偷取能量效果的
针对火舞的第四魂环技能,PVP战斗几乎无疑会选择【火阳啸日】,其带给对方的沉默效果是非常可怕的,甚至在有比比东克制的情况下火舞也能放出【火阳啸日】,所以其在控制方面的作用几乎是无可比拟;而【火舞耀阳】的增伤效果也是我们在攻克部分PVE战斗时的关键,但需要特别注意的是,【火舞耀阳】是一个聚环效果,其无法和其它的聚环效果同时存在,例如风笑天的第四魂环技能【疾狼奔袭】便无法和【火舞耀阳】同时存在。
因此分析完了火舞的技能之后,我们能得出的结论是:
PVE战斗可以从1111或1222两种搭配中进行选择,而在PVP战斗中则可以从1222或2222两种搭配中进行选择
03 火舞的加点

从目前PVE和PVP战斗的要求来讲,基本上速度就是火舞在加点时的唯一选择,但这样选择不少朋友便会问到,因为没有精神力的加成火舞对敌人的眩晕或沉默几率都会大打折扣,那这又该怎么办呢?针对这个问题,维一的解决方案是这样的:
考虑到PVP战斗抢一速至关重要的原因,加点全加速度这一条肯定是铁打不动的,因此我们只能更多从阵容上来做调整
在搭配阵容时,我们可以考虑带上独孤博这位魂师,他的两个技能都能非常有效的为队伍的控制提供帮助

首先独孤博的第二魂环技能【毒物蔓延】可以降低对方全体的精神力,这便是提升火舞眩晕或沉默几率的一大助力

独孤博的第一魂技【碧磷毒阵】还可以在火舞的主控之下帮助队伍来进行二次控制,这个控制可以根据不同实际来进行释放,比如在第1回合火舞已经控制住了大部分敌人,则独孤博的【眩晕】可以考虑留到第二回合来释放;但火舞如果第1回合没有眩晕到足够数量的敌人,则独孤博可以考虑补一个【碧磷毒阵】来协助队伍拿捏住第1回合的先机
因此上阵独孤博是一个解决火舞加点时精神力属性不足的劣势,如果大家还有其他好办法也欢迎加入维一水友群和大家一起交流。
最后针对火舞的阵容搭配,考虑到她并不需要别人过多协助的特点,在任何队伍中火舞都可以成为核心控制,因此并不吃队伍配置也是火舞能鹤立鸡群的最大原因之一。
不知不觉已经写了快4000字了,希望今天的魂师分析攻略能帮助大家好好地认识火舞这位游戏第一控吧,而在21天的自选SSR魂师选择中,火舞也是维一最为推荐兑换的那一位!可能这便是火舞目前强度的最大体现吧!今天的攻略文章就到这里,最后还希望大家能点个关注和多多转发支持维一吧,再次感谢朋友们的观看!在看和赞不要忘了点哦!








