荣耀全明星团队增益有什么用(荆棘枷锁套装详情解析)
大家好,这里是南瓜。之前为大家做了泰坦防具的性能解析,本期将为大家对“荆棘枷锁”套装的性能做一次详细分析,仍然以远古5件套作为对比基准,希望能帮大家更好的认识到荆棘套的优势。那么接下来我们就步入主题吧。

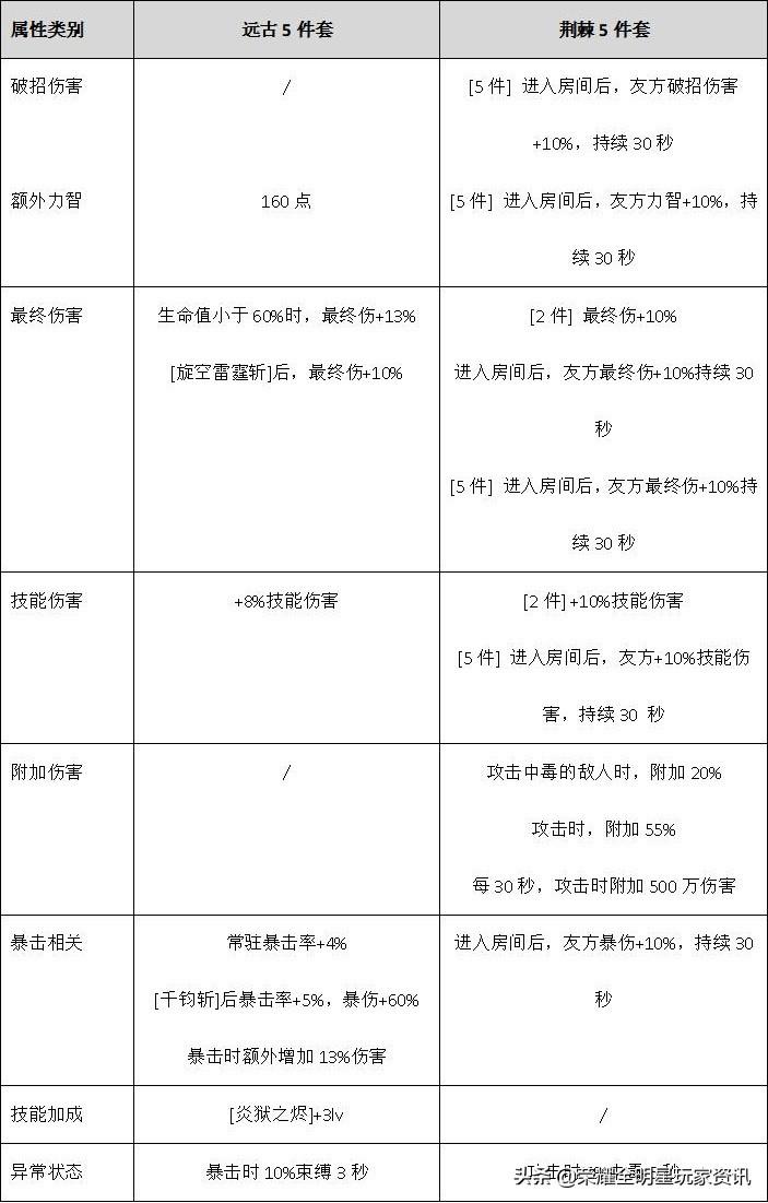
首先按照惯例,为了更直观的看清荆棘套的性能优势,这里南瓜先为大家整理一份远古5件套与荆棘5件套的属性对比表格。由于南瓜自己是炎狱剑主玩家,这里仍然以炎狱剑主的远古5件套为对比标准。

通过上表对比进行计算,可以发现荆棘5件套在进入房间30秒内全Buff的状态下,一般可以比触发了腿部暴伤Buff的远古5件套额外高出40~70%左右的伤害输出(该范围内的波动主要是由于是否破招、是否触发击杀Buff、是否触发破甲、敌人是否中毒导致的)。
在进入房间超过30秒、荆棘套Buff消失后,其输出能力会跌落至和远古套触发腿部暴伤Buff时近似的水平,但由于不需要额外操作维持装备Buff,荆棘套此时的表现也更加稳定可靠。

另外荆棘套不可忽视的一大优势是,无论“破甲”特效、荆棘鞋子特效还是荆棘5件套套装特效的增益效果,全部是对所有队员生效的,而这部分增益考虑队员装备搭配和输出手法后,累积可达到55~70%左右,所以荆棘套在组队时可以发挥极其恐怖的团队增益效果,在作为输出核心装备时,它也是当前版本最强力的团队装备。所以南瓜这里建议大家在正常打团、队友也都是可以与我们并肩作战的战斗力时,可以在装备搭配上优先考虑荆棘套装。这样可以让整个队伍的战斗力最大化。
当然,南瓜暂时没有条件测试荆棘防具的光环效果是否可以多套叠加,这里南瓜建议大家保证团队的每个队伍中只有一套荆棘套装就好。因为之前测试破甲效果不可叠加,并且考虑到其他光环效果如果可叠加的话会过于强力而不平衡,所以南瓜在这里猜测荆棘套的光环效果在队伍中也只会生效一次。
~~~~~~~~~~~~~~~~~~~~~~
最后为大家做一下小总结:
荆棘枷锁5件套即使在升级神谕上衣之前,在每次进入房间的30秒内、全Buff状态下也可以比远古5件套高出40~70%的输出——而这部分夸张的增益是对全体队员生效的:在进入房间的30秒内,队友们也可以获得55%~70%的伤害收益。
即使在当前房间的战斗中超过30秒,荆棘套的输出仍然不逊于远古套,并且不像远古套需要考虑维持腿部暴伤Buff的繁琐操作。使用体验更加贴心且流畅。
尽管荆棘套的生存能力会略逊于远古套装,但俗话说进攻是最好的防守,在每次战斗的前30秒内荆棘套对全体队员带来的巨大收益远远可以弥补它生存上的劣势。
那么本期关于荆棘枷锁套装的性能解析就到这里了,希望能帮大家更好的认识到它的特性,尤其是它巨大的团队效益。那么我们下期再见。







