荣耀全明星惊惧5件套好用吗(惊惧5件套详情介绍)
大家好,这里是南瓜。本期文章将为大家解析团本防具中“惊惧之梦魇之境”套装的性能特点。建议刚好有这套防具的小伙伴,或者对散搭感兴趣的玩家认真看看本期文章~

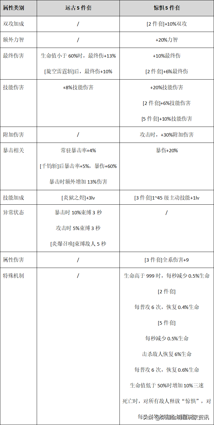
首先为了大家能更好的认知到惊惧套装的具体性能,南瓜在这里先对惊惧5件套(非神谕)与远古职业套装(炎狱剑主)的性能进行制表对比:

看过惊惧5件套的属性之后相信大家不难发现,惊惧套装的最大特点就是单件散件的基础属性丰满,装备实力不依赖套装属性;同时整套套装的性能也因为不像其他套装那样有太多的特效类输出词条,所以发挥稳定。不过惊惧套装也有比较明显的随时间烧自身血量的副作用。
根据上表进行计算对比可以得出——惊惧5件套的常驻输出能力比触发了腿部暴伤Buff的远古套可以稳定高出40%~50%左右。但由于南瓜没有条件借到凑齐惊惧套装的账号,无法测试5件套角色死亡时释放的“惊惧”特效,所以该提升幅度并没有考虑到可能存在的“自爆”流玩法。

整体来讲,惊惧防具的性能稳定,导致其相对其他金色防具比较缺乏套装特色。其每秒烧血的副作用和普攻回血的特殊效果可能让它更适合需要压血量的炎狱剑主或普攻较多的角色——如果考虑到神谕上衣对“出血”、“感电”、“灼烧”目标附加额外伤害的特殊词条,那么惊惧套装可能注定是炎狱剑主的本命防具。
另外比起套装来说,惊惧防具由于单件散件就已经具有了丰满的词条属性,所以惊惧防具在这点上和之前分析过的天选者防具类似,也是尤其适合用来散搭的选择。
不过由于惊惧防具的单件词条更注重于提升较容易被稀释的“附加伤害”、“暴击伤害”和“力智”等属性,所以具体进行对比的话,它的单件散搭性能往往会比侧重增加“技能伤害”、“最终伤害”的天选者防具散件稍差一点(但差距不大)。

~~~~~~~~~~~~~~~~~~~~
最后为大家总结一下结论:
“惊惧”防具套装的输出性能表现稳定,适合追求稳定发挥不想看脸的玩家使用。同时由于其套装效果的自身烧血+普攻回血特性、且考虑到神谕版惊惧上衣的对“出血”敌人附加额外伤害的特效词条,“惊惧”套装相对来说更适合炎狱剑主使用。
但比起稳定发挥而缺乏特色的套装效果,惊惧防具的单件性能则十分出色,非常适合尚未凑齐防具套装的散搭玩家使用。如果将惊惧防具和天选者防具进行合理混搭,其效果可能不会比某些整套的金色防具差很多。
那么本期对“惊惧”防具套装的性能解析就到这里了,我们下期再见。







