拳皇97出招表摇杆带图(全人物摇杆键盘出招表)

时间:2023-04-24 09:53:40 来源:网络 发布:手游网 浏览:9次

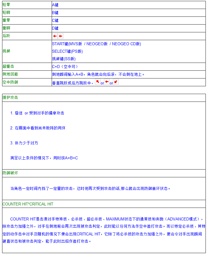
基本操作

ADVANCED、EXTRA模式共通操作

ADVANCED模式专用操作

EXTRA模式专用操作

人物出招

主角队

饿狼传说队

龙虎之拳队

怒之队

超能力队

新女性格斗家队

韩国队

新面孔队

97特别队

个人队

隐藏人物

希望兄弟们喜欢

评论
评论
发 布